Skip Navigation
Skip to contents

Journal of Microbiology : Journal of Microbiology

OPEN ACCESS
SEARCH
Search

Articles

Page Path
HOME > J. Microbiol > Volume 63(12); 2025 > Article
Full article
Synergistic anti-obesity effects of Bifidobacterium breve BR3 and Lactiplantibacillus plantarum LP3 via coordinated regulation of lipid metabolism and gut microbiota
Misun Yun1,*, Dooheon Son2, Namhee Kim1, Se Hee Lee1, Eunbee Cho2, Sanghyun Lim2,*
Journal of Microbiology 2025;63(12):e2511001.
DOI: https://doi.org/10.71150/jm.2511001
Published online: December 31, 2025

1Advanced Convergence Research Division, World Institute of Kimchi, Gwangju 61755, Republic of Korea

2R&D Center, Cell biotech Co. Ltd., Gimpo 10003, Republic of Korea

*Correspondence Misun Yun misun.yun@wikim.re.kr
*Sanghyun Lim shlim@cellbiotech.com
• Received: November 3, 2025   • Revised: November 11, 2025   • Accepted: November 12, 2025

© The Microbiological Society of Korea

This is an Open Access article distributed under the terms of the Creative Commons Attribution Non-Commercial License (http://creativecommons.org/licenses/by-nc/4.0) which permits unrestricted non-commercial use, distribution, and reproduction in any medium, provided the original work is properly cited.

  • 2,516 Views
  • 81 Download
  • The global rise in obesity and its associated metabolic complications underscores the urgent need for safe and effective interventions. This study investigated the anti-obesity efficacy of a probiotic mixture containing Bifidobacterium breve BR3 and Lactiplantibacillus plantarum LP3 in C57BL/6 mice with high-fat diet (HFD)-induced obesity. After obesity was established by feeding a 60% kcal HFD, the probiotic mixture was administered orally for 4 weeks. Compared with the control group, mice receiving the L. plantarum LP3 and B. breve BR3 mixture exhibited significant reductions in body weight and total fat mass, as assessed by Dual-energy X-ray Absorptiometry (DXA) and Echo Magnetic Resonance Imaging (EchoMRI). The probiotic treatment also lowered serum Aspartate Aminotransferase (AST), Alanine Aminotransferase (ALT), and glucose levels, and attenuated lipid accumulation in both hepatic and epididymal adipose tissues. Transcriptomic profiling revealed upregulation of lipolytic genes (Sirt1, Pparα) and downregulation of lipogenic genes (Srebp1c, Fas), suggesting that the probiotic mixture promotes lipid catabolism while suppressing lipid synthesis. Additionally, serum adipokine levels were favorably modulated, indicating improved metabolic homeostasis. Gut microbiota analysis demonstrated an increased relative abundance of beneficial genera, including Akkermansia and Bacteroides, highlighting a microbiome-mediated contribution to the observed metabolic benefits. Overall, our findings indicate that the combined administration of Lactiplantibacillus plantarum LP3 and Bifidobacterium breve BR3 exerts multi-faceted anti-obesity effects by enhancing lipolysis, regulating lipid metabolism, and restoring a healthy gut microbial balance. This probiotic mixture represents a promising therapeutic approach for managing obesity and related metabolic disorders.
Obesity has become one of the most pressing global health challenges, with its prevalence continuing to rise across both developed and developing countries (Jin et al., 2023; Reinisch et al., 2025; WHO, 2025). The World Health Organization (WHO) estimates that more than 650 million adults are obese, a condition closely linked to metabolic complications such as insulin resistance, type 2 diabetes, non-alcoholic fatty liver disease (NAFLD), and cardiovascular disorders (An et al., 2023; Qin et al., 2012). At the physiological and molecular levels, obesity is characterized by excessive lipid accumulation and dysfunctional adipose remodeling that drive chronic inflammation and metabolic impairment (An et al., 2023; Cho et al., 2023; Konrad and Wueest, 2014; Reinisch et al., 2025; Stefan et al., 2021). The pathogenesis of obesity involves a complex interplay between excessive caloric intake, impaired lipid turnover, and alterations in the gut microbiota (Bäckhed et al., 2004; Fan and Pedersen, 2021; Tilg and Moschen, 2014; Turnbaugh and Gordon, 2009; Turnbaugh et al., 2008). The gut microbiota contributes to host metabolism by regulating energy harvest, bile acid transformation, and production of short-chain fatty acids (Cheng et al., 2022; Clemente et al., 2012; Ejtahed et al., 2020; Yoon et al., 2021). Dysbiosis, defined as the disruption of intestinal microbial homeostasis, has been associated with lipid accumulation, insulin resistance, and chronic metabolic inflammation (Agus et al., 2021; Fan and Pedersen, 2021; Khan et al., 2021). Consequently, modulation of the gut microbiota has emerged as a promising strategy for the management of obesity and related metabolic diseases (Cai et al., 2022; Guo et al., 2024; Kim et al., 2025; Wiciński et al., 2020; Zhao et al., 2018).
Despite the availability of lifestyle interventions and pharmacological treatments, long-term weight management remains challenging, highlighting the need for safe, sustainable, and microbiome-targeted strategies (Soundharrajan et al., 2020; Wiciński et al., 2020). In this context, probiotics have attracted considerable attention as potential modulators of host lipid metabolism, energy expenditure, and inflammatory signaling (Guo et al., 2024; Hou et al., 2025; Kim et al., 2025; Ondee et al., 2025; Turnbaugh et al., 2008). Specific strains of Lactiplantibacillus and Bifidobacterium have demonstrated anti-obesity potential by reducing body-weight gain, improving serum lipid profiles, and enhancing intestinal barrier function (Cai et al., 2022; Hou et al., 2025; Kobyliak et al., 2016; Ondee et al., 2025). These beneficial effects are often mediated through activation of AMPK dependent lipolytic pathways, suppression of lipogenesis via SREBP-1c and FAS down-regulation, and restoration of gut microbial balance (Ji et al., 2019; Kim et al., 2025; Lee et al., 2025; Soundharrajan et al., 2020). However, the specific mechanisms underlying synergistic interactions among multi-strain probiotics remain incompletely understood (Kim et al., 2025; Ondee et al., 2025). Recent work on next-generation “pharmabiotics” has revealed enhanced metabolic efficacy through coordinated modulation of inflammation, lipid metabolism, and the gut–liver axis (Kim et al., 2025). In this study, we investigated the anti-obesity effects of a probiotic mixture composed of Lactiplantibacillus plantarum LP3 and Bifidobacterium breve BR3 in a high-fat-diet-induced obese mouse model (Cai et al., 2022; Choi et al., 2024; Guo et al., 2024; Hou et al., 2025; Ondee et al., 2025). Both strains have been previously characterized for safety, stability, and metabolic activity, suggesting their potential as next-generation probiotics for metabolic health improvement (Choi et al., 2024; Ondee et al., 2025). We evaluated their effects on body weight, adiposity, serum lipid metabolism, hepatic and adipose gene expression, and gut microbiota composition (Langin, 2011; Qin et al., 2012). Collectively, our findings demonstrate that this probiotic combination exerts multi-faceted anti-obesity actions by enhancing lipolysis, suppressing lipid accumulation, and restoring gut microbial homeostasis, supporting its promise as a microbiome-targeted approach for combating obesity and metabolic dysfunction.
Probiotic supplementation (BR3 and LP3)
The probiotic preparation was produced by Cell Biotech (Republic of Korea) as a mixed microtablet formulation containing Bifidobacterium breve CBT BR3 (KCTC 12201BP) and Lactiplantibacillus plantarum CBT LP3 (KCTC 10782BP). Each daily dose provided a total of 2 × 10⁸ CFU of the two strains in a 1:1 ratio, suspended in 200 µl of Dulbecco’s Phosphate-Buffered Saline (DPBS) for oral gavage, unless otherwise specified (Choi et al., 2024).
Animal model and diet
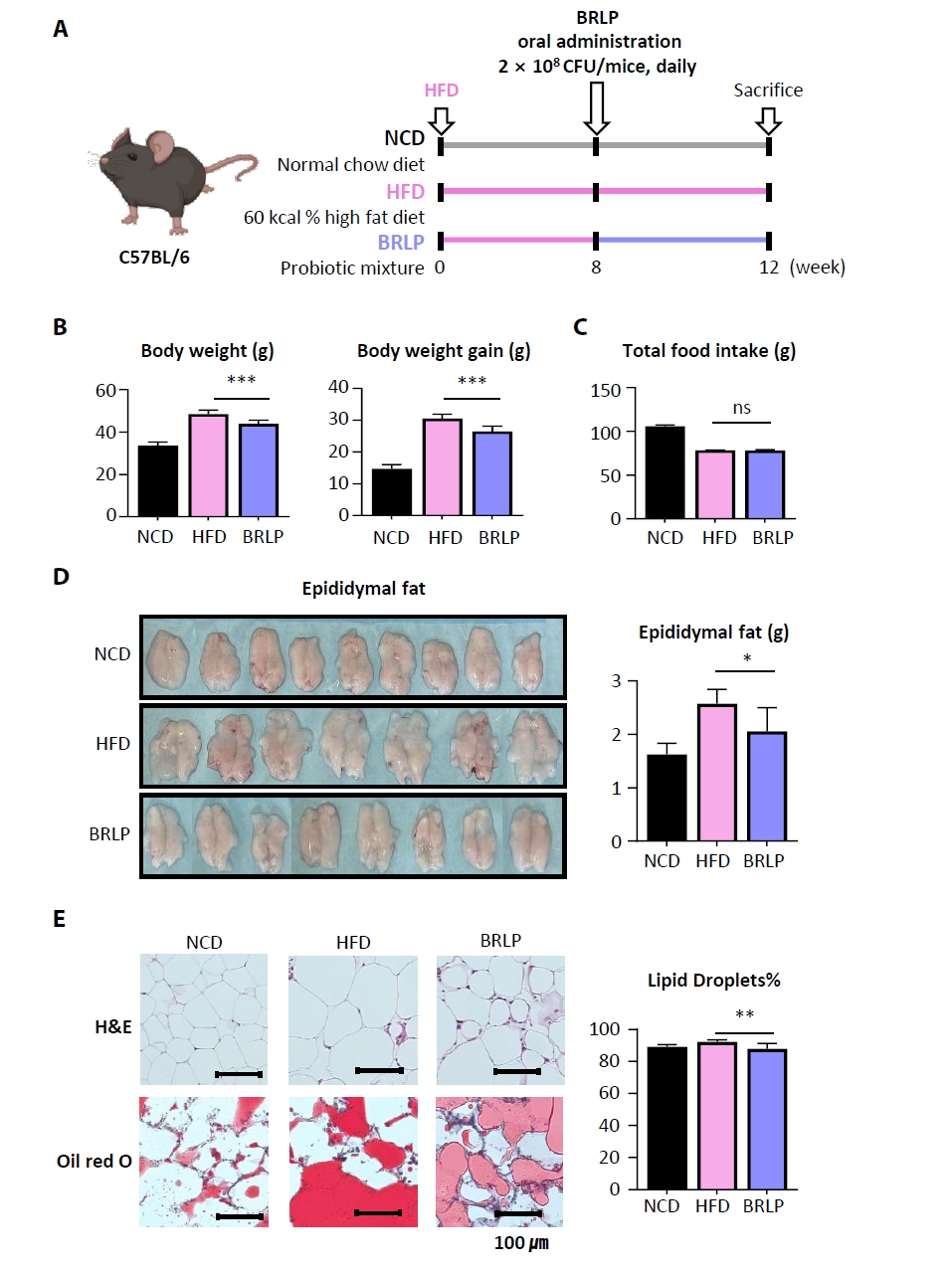
Male C57BL/6 mice (6 weeks old) were purchased from OrientBio Co. (Korea). All animal procedures were approved by the Institutional Animal Care and Use Committee of the World Institute of Kimchi IACUC (WIKIM IACUC 202330) in accordance with institutional and national guidelines. After a 1- week acclimation period, mice were randomly assigned to three groups: NCD (normal chow diet; n = 9; vehicle DPBS), HFD (high-fat diet; n = 7; 60% kcal from fat), BRLP (HFD + probiotic mixture; n = 8). Mice in HFD and BRLP groups were fed the for 8 weeks to induce obesity. Subsequently, the BRLP groups received the probiotic mixture daily for 4 weeks, while HFD mice received vehicle alone. Body weight was recorded weekly, and food intake was recorded three times per week.
Body composition analysis
Body composition was assessed using dual-energy X-ray absorptiometry (DXA; InAlyzer, Medikors, Korea) and Echo magnetic resonance imaging (EchoMRI-500, EchoMRI, USA). DXA color-mapped images were acquired to qualitatively visualize the distribution of body fat and lean mass.
Serum biochemical analysis
Serum was separated by centrifugation of whole blood at 3,000 rpm for 10 min. Biochemical parameters were subsequently analyzed using a Fujifilm DRI-CHEM 7000i automated analyzer to determine the concentrations of aspartate aminotransferase (AST), alanine aminotransferase (ALT), total cholesterol (TCHO), and glucose (GLU).
Histological analysis
Liver and epididymal adipose tissues were preserved in 10% neutral-buffered formalin, processed through paraffin embedding, and sliced into 5-µm sections. The tissue sections were stained with hematoxylin and eosin (H&E) to examine general histomorphology and with Oil Red O to visualize lipid deposition. Images were obtained using an Olympus BX53 light microscope, and quantitative analyses were performed in ImageJ software. Adipocyte cross-sectional area and hepatic lipid accumulation were calculated from at least five randomly selected microscopic fields per animal.
Quantitative real-time PCR analysis of gene expression
Total RNA from liver and epididymal fat tissues was extracted using the Hybrid-RTM (GeneAll Biotechnology Co., Ltd., Korea). A fixed amount of 500 ng of RNA was reverse-transcribed into complementary DNA (cDNA) using the TOPscriptTM cDNA Synthesis Kit (Enzynomics, Korea). Quantitative real-time PCR (qPCR) was performed to analyze the expression of target genes in liver and adipose tissues. Each reaction contained 200 ng of cDNA, 10 µl of TOPrealTM SYBR Green qPCR PreMIX (Enzynomics, Korea), 3 µl of RNAse-free distilled water, and 2 µl of a primer mixture specific to each target gene. Amplification was carried out on a CFX96 Real-Time PCR
Detection System (Bio-Rad, USA) under the following cycling conditions: initial denaturation at 98℃ for 15 min, followed by 39 cycles at 95℃ for 10 s, 57℃ for 15 s, and 72℃ for 15 s, with a subsequent melting-curve analysis to confirm product specificity. Glyceraldehyde-3-phosphate dehydrogenase (GAPDH) was used as the housekeeping gene for normalization of gene expression levels.
Bioinformatics pipelines for microbiota analyses
Paired-end raw sequencing data were imported into QIIME2 (version 2023.2) as artifacts, and demultiplexed using the QIIME2 plugin (Jo et al., 2024). Low-quality reads were filtered, and denoised paired-end sequences merged using the DADA2 algorithm to generated high-confidence amplicon sequence variants (ASVs). After quality control, alpha- and beta-diversity analyses were performed through the q2-diversity plugins. Alpha diversity was calculated using observed ASVs, Faith’s Phylogenetic Diversity (Faith’s PD), and Shannon index and Pielou’s evenness. A rarefraction table was constructed by subsampling features at multiple sequencing depths. Beta-diversity was assessed using Weighted UniFrac, Unweighted UniFrac, Bray–Curtis, and Jaccard distances, and principal coordinate analysis (PCoA) plots were visualized with Emperor. Taxonomic assignment of ASVs was performed using a Naïve Bayes classifier trained on the SILVA-138.1 database via q2-feature-classifier plugin.
Taxonomic composition analyses
Stacked box plots were generated to visualize the relative abundance of microbial taxonomic level (Phylum, Family, Genus, and Species). Sequences that could not be classified at a given taxonomic level but were identified at higher level were grouped under the category “unclassified (_uc).” Differentially abundant taxa were identified using the linear discriminant analysis (LDA) effect size (LEfSe) method, applying an LDA score threshold of 2.0 and statistical significance determined by the Kruskal–Wallis test followed by the Wilcoxon test (p < 0.05). The LEfSe analysis was conducted through the Galaxy platform available online at http://galaxy.biobakery.org/ (Segata et al., 2011).
Data availability statement
Publicly available sequencing dataset can be found in the NCBI BioProject under accession number PRJNA1344464.
Predicted functional profiling (PICRUSt2)
Predicted metagenomic functions were inferred from the 16S rRNA sequencing data using PICRUSt2 (version 2.0). The generated functional profiles were annotated against the MetaCyc database to identify associated metabolic pathways and grouped into Superclass categories. Comparative analyses of pathway abundances and their relationships with host metabolic indices were subsequently performed.
Statistical analyses
All graphical visualizations were generated using GraphPad Prism version 7.05 (GraphPad Inc., USA) and OriginPro® 2024 (OriginLab Corporation, USA). Statistical evaluations of alpha and beta diversity were conducted using QIIME2 plugins (q2-alpha-group-significance and q2-beta-group-significance). Alpha diversity was compared using a one-tailed Student’s t-test, whereas beta-diversity differences were determined through permutation multivariate analysis of variance (PERMANOVA) with 999 permutations. At the genus and species levels, relative abundance data were normalized using the built-in normalization function in GraphPad Prism, and intergroup comparisons were performed with Tukey’s multiple comparison test. Correlations between the relative abundances of selected taxa and metabolic parameters were assessed using a one-tailed Spearman’s rank correlation test with adjusted p-values. Data are presented as Mean ± standard deviation (SD), and statistical significance was defined as p < 0.05.
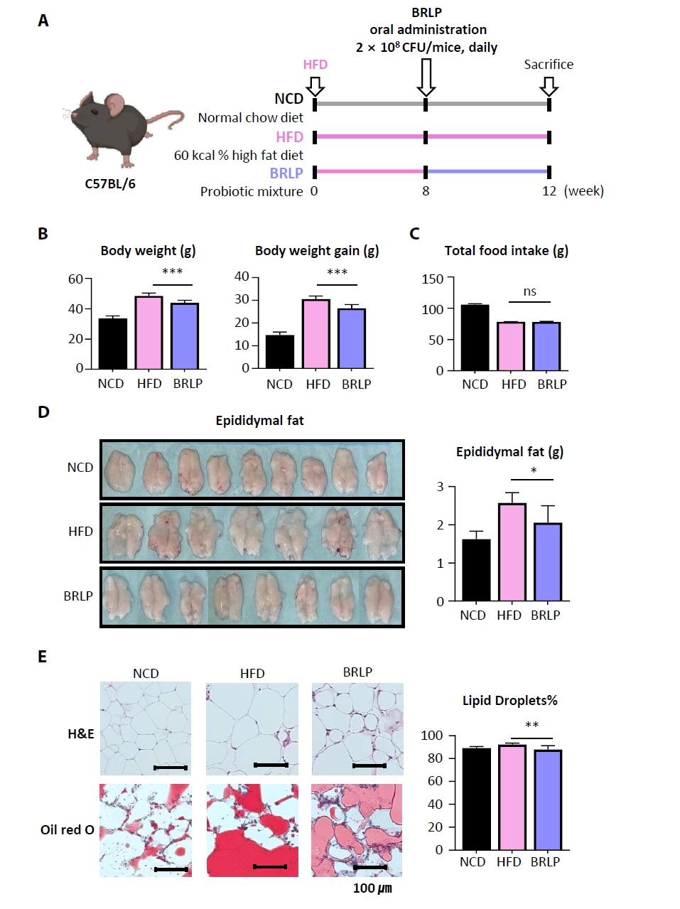
Probiotic mixture BRLP reduces HFD-induced weight gain without altering food intake
High-fat diet (HFD) feeding produced progressive body-weight gain compared with the normal-chow diet (NCD) group. Oral administration of the probiotic mixture BRLP (Bifidobacterium breve BR3 + Lactiplantibacillus plantarum LP3) significantly attenuated both body weight and cumulative weight gain (p < 0.001) without affecting total food intake, suggesting a metabolic rather than anorectic mechanism (Fig. 1A1E). Epididymal fat-pad weight was markedly lower in BRLP-treated mice (p < 0.05–0.01), and histological evaluation revealed smaller adipocytes and reduced lipid droplet density by H&E and Oil Red O staining (Fig. 1D1E). Quantification confirmed a significant decrease in adipocyte cross-sectional area (p < 0.001). Consistently, liver weight was reduced and hepatic steatosis alleviated in the BRLP group relative to HFD controls (Fig. S1AS1B), indicating systemic mitigation of lipid overload.
Body composition and serum chemistry are improved by BRLP
DXA and EchoMRI analyses demonstrated substantially lower total fat mass in BRLP compared with HFD, while the lean-to-fat mass ratio improved, indicating a selective reduction in adiposity rather than lean-mass loss (Fig. 2A2B). Biochemical analysis revealed that BRLP significantly decreased serum glucose and total cholesterol and attenuated AST/ALT elevations associated with hepatic stress (p < 0.05–0.01; Fig. 2C). These findings indicate that probiotic supplementation restores systemic metabolic balance disrupted by HFD.
BRLP reshapes gut microbial diversity and reinforces intestinal barrier function
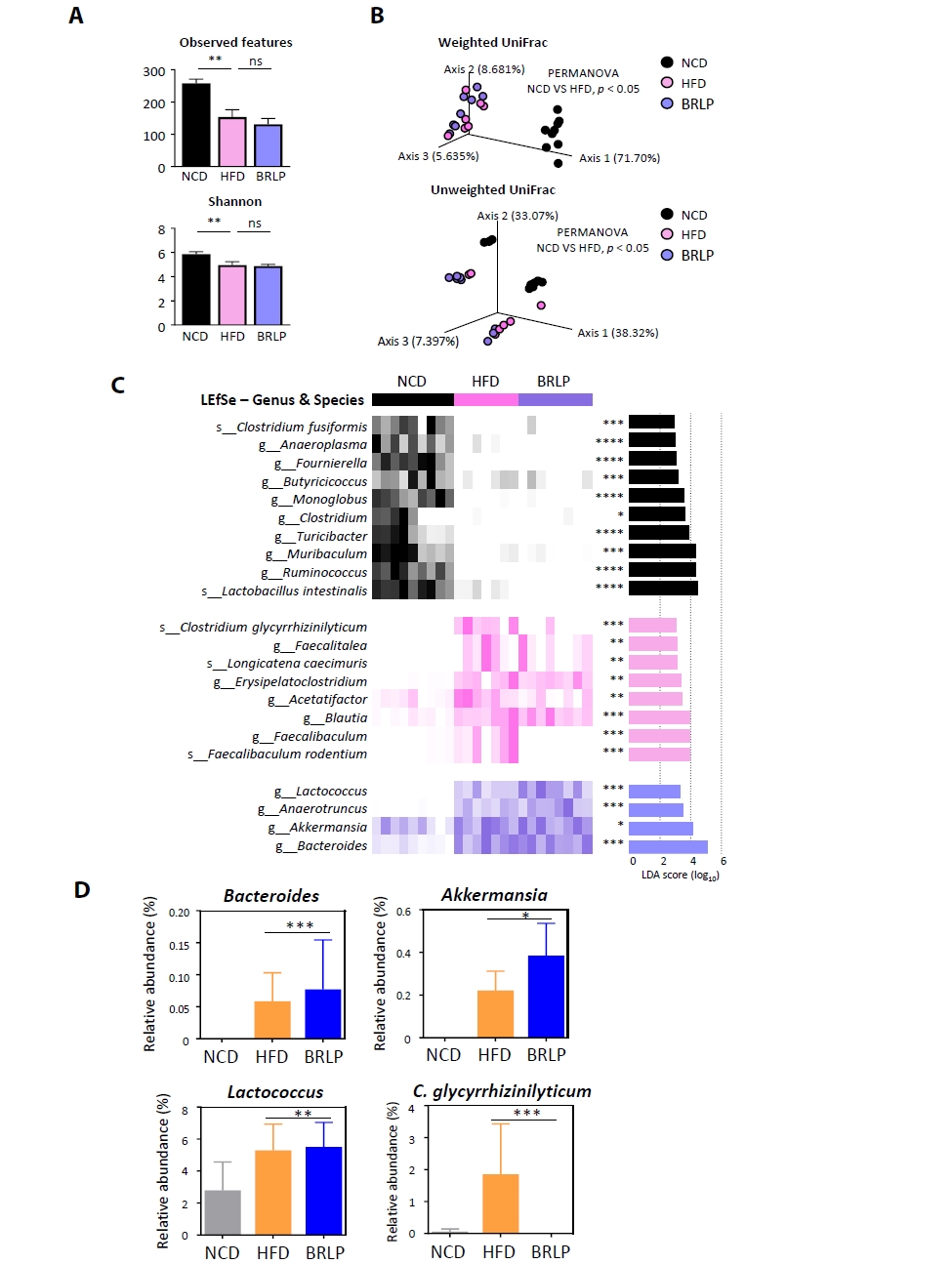
Alpha-diversity indices (Observed ASVs, Faith’s PD, Shannon, Pielou) declined under HFD but increased toward baseline following BRLP treatment. Principal-coordinate analysis (PCoA) based on Weighted and Unweighted UniFrac distances demonstrated distinct clustering of BRLP samples apart from HFD, confirmed by PERMANOVA (p < 0.01) (Fig. 3A3B). Parallel taxonomic bar plots at the phylum, family, and genus levels showed clear microbiota remodeling across diet groups, with BRLP reversing several HFD-associated compositional distortions (Fig. S2AS2C). LEfSe analysis revealed enrichment of beneficial genera such as Akkermansia, Bacteroides, and Lactococcus in BRLP, accompanied by depletion of Clostridium glycyrrhizinilyticum, a taxon associated with lipid accumulation (LDA > 2.0, *p < 0.05–0.0001; Fig. 3C). At the host level, intestinal-tissue qPCR analyses demonstrated reduced pro-inflammatory cytokine expression and up-regulation of anti-inflammatory and tight-junction genes (Ocln, Cldn, Tjp), supporting improved epithelial integrity (p < 0.05–0.001; Fig. S3AS3D). Together, these data indicate that BRLP corrects HFD-induced dysbiosis and strengthens the gut barrier, potentially reducing endotoxin leakage and chronic low-grade inflammation.
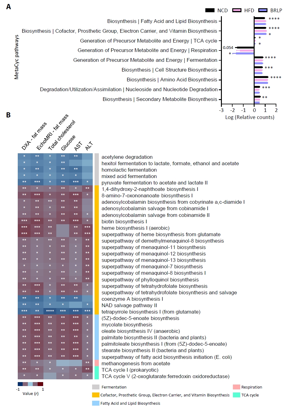
Functional pathway prediction links microbial shifts to host lipid metabolism
PICRUSt2-based functional inference revealed broad metabolic remodeling of the microbial community. Compared with HFD, BRLP reduced the relative abundance of pathways involved in the TCA cycle and fatty-acid/lipid biosynthesis, while enhancing respiration-related energy pathways (Fig. 4A). Correlation mapping between microbial functional pathways and host metabolic indices showed that TCA and lipid-biosynthetic pathways correlated positively with fat mass, serum TCHO, GLU, AST, and ALT, whereas fermentation pathways linked to short-chain-fatty-acid (SCFA) production correlated negatively (Fig. 4B). Moreover, pathways for NAD salvage II, coenzyme A biosynthesis I, and tetrapyrrole (heme) biosynthesis I were negatively associated with obesity parameters (p < 0.05–0.0001), implying enhanced NAD regeneration, CoA availability, and mitochondrial oxidative capacity biochemical contexts that favor SIRT1-driven lipid catabolism and fatty-acid oxidation.
BRLP rewires adipose gene networks to favor lipolysis over lipogenesis
Adipose-tissue transcriptomic and qRT-PCR analyses showed marked up-regulation of lipolytic genes (Sirt1, Pparα) and concurrent down-regulation of lipogenic and adipogenic genes (Srebp1c, Fas) (Fig. 5A5C). These molecular alterations coincided with smaller adipocytes and reduced hepatic lipid accumulation (Fig. S1AS1B), indicating that BRLP promotes fatty-acid oxidation and suppresses de novo lipogenesis. The simultaneous up-regulation of Adipoq further suggests improved adipokine-mediated lipid turnover and insulin sensitivity, supporting whole-body metabolic restoration. Collectively, integration of the molecular, histological, and microbial data (Figs. 15, S1S3) demonstrates that BRLP exerts coordinated actions along the gut–liver–adipose axis, leading to reduced adiposity and improved metabolic homeostasis.
This study demonstrates that oral administration of a two-strain probiotic mixture comprising Bifidobacterium breve BR3 and Lactiplantibacillus plantarum LP3 and produces multifaceted antiobesity effects in HFD-induced obese mice. BRLP supplementation significantly reduced body weight, fat mass, and hepatic lipid accumulation, accompanied by biochemical, molecular, and microbial remodeling indicative of restored metabolic equilibrium. Mechanistically, BRLP activated lipolytic and β-oxidation pathways (Sirt1, Pparα) while repressing lipogenesis and adipogenesis (Srebp1c, Fas), leading to smaller adipocytes and reduced hepatic steatosis. These transcriptional reprogramming events are consistent with earlier findings showing that probiotic strains of Lactobacillus and Bifidobacterium promote lipid catabolism through Sirt1-Pparα and AMPK signaling cascades (Everard et al., 2013; Turnbaugh et al., 2008). In addition, Up-regulation of Adipoq suggests enhanced adiponectin-mediated insulin sensitivity and fatty-acid clearance, which further contributes to metabolic improvement. BRLP supplementation also reshaped the gut microbiota composition, enriching beneficial taxa such as Akkermansia and Bacteroides, which are known to support mucosal barrier integrity, stimulate SCFA production, and facilitate fatty-acid oxidation (Everard et al., 2013). Concurrent up-regulation of tight-junction genes indicates improved epithelial barrier function, supporting the hypothesis that BRLP mediates its effects partly through microbiome–barrier–metabolism cross-talk. Functional predictions showed decreased microbial capacities for lipid and TCA cycle metabolism, while enhancing NAD, CoA, and heme biosynthetic pathways, collectively favoring oxidative lipid catabolism and mitochondrial respiration. These multi-layered host microbe interactions convergence on a model in which BRLP mitigates obesity by rewiring lipid metabolism, strengthening intestinal barrier integrity, and modulating gut microbial functionality. A schematic representation of this integrated mechanism is illustrated in Fig. 6, which summarizes the proposed Sirt1-Pparα activation and Srebp1c-Fas suppression pathways within the host-microbiome framework. Importantly, this defined probiotic formulation holds translational potential for human health. The constituent strains, B. breve and L. plantarum, have both been granted QPS (Qualified Presumption of Safety) status by the European Food Safety Authority and GRAS (Generally Recognized As Safe) designation by the U.S. FDA, confirming their suitability for human consumption (Sanders et al., 2019). Based on interspecies dose conversion, the effective mouse dose of 2 × 10⁸ CFU/day corresponds to an approximate human-equivalent dose of ~1 × 10⁹ CFU/day, well within the safe and efficacious range used in commercial functional probiotic preparations (Hill et al., 2014; Valdes et al., 2018). Therefore, the BRLP formulation has practical potential as a microbiome-based functional food or therapeutic supplement for the prevention and management of obesity and related metabolic disorders. Collectively, this study expands current understanding of how probiotics influence systemic energy homeostasis through both host and microbial pathways. By integrating molecular, biochemical, and metagenomic evidence, our findings highlight BRLP as a promising and mechanistically defined probiotic candidate for next-generation microbiome-targeted interventions against metabolic syndrome.
The online version contains supplementary material available at https://doi.org/10.71150/jm.2511001.
Table S1.
Spearman correlation (r-value) between functional pathways and obesity biomarkers
jm-2511001-Supplementary-Table-S1.pdf
Table S2.
Spearman correlation (p-value) between functional pathways and obesity biomarkers
jm-2511001-Supplementary-Table-S2.pdf
Table S3.
List of primers used in present study
jm-2511001-Supplementary-Table-S3.pdf
Fig. S1.
(A) The representative images and weight of liver tissue of experimental animal models. Significantly decreased liver weight in the BRLP group compared to the HFD group. (B) H&E and Oil red O staining of liver tissue.
jm-2511001-Supplementary-Fig-S1.pdf
Fig. S2.
The stacked box plots of taxonomic composition at the (A) phylum, (B) family, and (C) genus level.
jm-2511001-Supplementary-Fig-S2.pdf
Fig. S3.
Modulation of intestinal inflammatory and barrier-related gene expression with BRLP administration. The relative gene expression of (A) pro-inflammatory and (B) anti-inflammatory markers in the small intestine and large intestine.
jm-2511001-Supplementary-Fig-S3.pdf
Fig. 1.
Administration of BRLP alleviates high-fat-diet–induced obesity in mice. (A) Experimental design of the high-fat diet (HFD; 60% kcal fat)–induced obesity model. Male C57BL/6 mice were fed a normal chow diet (NCD), an HFD, or an HFD supplemented with the mixed probiotics Bifidobacterium breve CBT BR3 + Lactiplantibacillus plantarum CBT LP3 (BRLP). (B, C) BRLP administration significantly reduced body weight and cumulative weight gain compared with HFD controls during the 12-week feeding period. (D) Total food intake did not differ between HFD and BRLP groups, indicating a metabolic rather than anorectic effect. (E) Representative gross images of epididymal fat depots showing visibly smaller fat pads in BRLP mice. Tissue weight was significantly lower in BRLP than in HFD controls. Hematoxylin–eosin (H&E) and Oil Red O staining of epididymal adipose tissue showing decreased lipid accumulation and smaller adipocytes in the BRLP group. Data are presented as Mean ± SD. Statistical significance was determined by one-way ANOVA followed by Tukey’s post hoc test (p < 0.05, *p < 0.01, **p < 0.001).
jm-2511001f1.jpg
Fig. 2.
BRLP reduces obesity-related body composition and serum biochemical markers in high-fat-diet–induced obese mice. (A) Representative dual-energy X-ray absorptiometry (DXA) scan images showing total body composition in each group (NCD, HFD, and BRLP). Quantitative analysis of fat and lean mass measured by DXA demonstrated a significant reduction in total fat mass and improved lean-to-fat ratio in the BRLP group compared with HFD controls. (B) EchoMRI-based measurements confirmed decreases in fat and lean mass in BRLP-treated mice relative to the HFD group. (C) Serum biochemical parameters, including glucose (GLU), total cholesterol (TCHO), aspartate aminotransferase (AST), and alanine aminotransferase (ALT), were significantly improved in BRLP mice compared with HFD controls, indicating amelioration of metabolic dysfunction. Data are presented as Mean ± SD. Statistical significance was determined by one-way ANOVA with Tukey’s post hoc test (p < 0.05, *p < 0.01, **p < 0.001).
jm-2511001f2.jpg
Fig. 3.
BRLP administration alters gut microbial diversity and taxonomic composition in high-fat-diet–induced obese mice. (A) Alpha-diversity indices (Observed features and Shannon index) of fecal microbiota were significantly reduced in HFD mice compared with NCD controls, whereas BRLP supplementation partially restored microbial diversity. Data are presented as Mean ± SD (**p < 0.01). (B) Principal coordinate analysis (PCoA) plots based on Weighted and Unweighted UniFrac distances showing distinct clustering of microbial communities among NCD, HFD, and BRLP groups. PERMANOVA confirmed significant compositional dissimilarities between groups (p < 0.05). (C) Heatmap and linear discriminant analysis (LDA) effect size (LEfSe) results illustrating differential taxa abundance at the genus (g) and species (s) levels across groups. Bars represent log₁₀ LDA scores, highlighting taxa enriched in each condition. Statistical significance: p < 0.05, *p < 0.01, **p < 0.001, ***p < 0.0001.
jm-2511001f3.jpg
Fig. 4.
Correlation between anti-obesity efficacy of BRLP and predicted microbial metabolic pathways. (A) Forest plot showing functional pathways significantly altered among NCD, HFD, and BRLP groups as predicted by PICRUSt2 analysis at the MetaCyc Superclass level. Pathways are represented by log₁₀transformed relative abundance values. BRLP administration increased pathways related to NAD regeneration and CoA biosynthesis, while reducing those associated with fatty acid and TCA cycle metabolism. (B) Heatmap depicting Spearman’s correlation between significantly changed MetaCyc Superclass pathways and obesity-related biomarkers, including body weight, fat mass, serum glucose, total cholesterol, and transaminase levels. Blue and red indicate negative and positive correlations, respectively. Statistical significance: p < 0.05, *p < 0.01, **p < 0.001, ***p < 0.0001.
jm-2511001f4.jpg
Fig. 5.
BRLP supplementation promotes lipolysis and suppresses lipogenesis in epididymal adipose tissue of obese mice. (A) RNA-seq analysis of epididymal adipose tissue showing transcriptional remodeling of lipid metabolism pathways following BRLP administration. (B) Box plots showing relative mRNA expression of lipolytic genes (Sirt1, Pparα) in epididymal fat, quantified by qRT-PCR using the 2⁻ΔΔCT method. Sirt1 (histone deacetylase sirtuin 1) was significantly upregulated in BRLP-treated mice, indicating enhanced fatty acid oxidation. (C) Box plots showing relative mRNA expression of lipogenic genes (Srebp1c, Fas, Cebpα, Pparγ, Scd1, Fabp4, and Acc) in epididymal fat. BRLP supplementation significantly downregulated these genes involved in de novo lipogenesis and adipocyte differentiation, supporting the observed reduction in adiposity. Data are presented as Mean ± SD. Statistical significance was determined by one-way ANOVA followed by Tukey’s post hoc test (p < 0.05, *p < 0.01, **p < 0.001).
jm-2511001f5.jpg
Fig. 6.
Proposed mechanism of BRLP-mediated anti-obesity effects integrating host lipid metabolism and gut microbiota modulation.
jm-2511001f6.jpg
  • Agus A, Clément K, Sokol H. 2021. Gut microbiota-derived metabolites as central regulators in metabolic disorders. Gut. 70: 1174–1182. ArticlePubMedPMC
  • An SM, Cho SH, Yoon JC. 2023. Adipose tissue and metabolic health. Diabetes Metab J. 47: 595–611. ArticlePMCPDF
  • Bäckhed F, Ding H, Wang T, Hooper LV, Koh GY, et al. 2004. The gut microbiota as an environmental factor that regulates fat storage. Proc Natl Acad Sci USA. 101: 15718–15723. ArticlePubMedPMC
  • Cai H, Wen Z, Zhao L, Yu D, Meng K, et al. 2022. Lactobacillus plantarum FRT4 alleviated obesity by modulating gut microbiota and liver metabolome in high-fat-diet-induced obese mice. Food Nutr Res. 66: 7974.ArticleLink
  • Cheng Z, Zhang L, Yang L, Chu H. 2022. The critical role of gut microbiota in obesity. Front Endocrinol. 13: 1025706.Article
  • Cho YK, Lee S, Lee J, Doh J, Park JH, et al. 2023. Lipid remodeling of adipose tissue in metabolic health and disease. Exp Mol Med. 55: 1955–1973. ArticlePubMedPMCPDF
  • Choi J, Son D, An S, Cho E, Lim S, et al. 2024. Effects of Lactiplantibacillus plantarum CBT LP3 and Bifidobacterium breve CBT BR3 supplementation on weight loss and gut microbiota of overweight dogs. Sci Rep. 14: 25446.ArticlePubMedPMCPDF
  • Clemente JC, Ursell LK, Parfrey LW, Knight R. 2012. The impact of the gut microbiota on human health: an integrative view. Cell. 148: 1258–1270. ArticlePMC
  • Ejtahed HS, Angoorani P, Soroush AR, Hasani-Ranjbar S, Siadat SD, et al. 2020. Gut microbiota-derived metabolites in obesity: a systematic review. Biosci Microbiota Food Health. 39: 65–76. ArticlePubMed
  • Everard A, Belzer C, Geurts L, Ouwerkerk JP, Druart C, et al. 2013. Cross-talk between Akkermansia muciniphila and intestinal epithelium controls diet-induced obesity. Proc Natl Acad Sci USA. 110: 9066–9071. ArticlePubMedPMC
  • Fan Y, Pedersen O. 2021. Gut microbiota in human metabolic health and disease. Nat Rev Microbiol. 19: 55–71. ArticlePubMedPDF
  • Guo D, Deng Y, Yang Q, Li M, Wang X, et al. 2024. Symbiotic probiotic communities with multiple targets successfully combat obesity in high-fat-diet-fed mice. Gut Microbes. 16: 2420771.ArticlePMC
  • Hill C, Guarner F, Reid G, Gibson GR, Merenstein DJ, et al. 2014. Expert consensus document: The International Scientific Association for Probiotics and Prebiotics consensus statement on the scope and appropriate use of the term probiotic. Nat Rev Gastroenterol Hepatol. 11: 506–514. ArticlePubMedPDF
  • Hou S, Li R, Zhang Y, Liang P, Yang H, et al. 2025. Supplementation of mixed Lactobacillus alleviates metabolic impairment, inflammation, and dysbiosis of the gut microbiota in an obese mouse model. Front Nutr. 12: 1554996.ArticlePubMedPMC
  • Ji Y, Park S, Chung Y, Kim B, Park H, et al. 2019. Amelioration of obesity-related biomarkers by Lactobacillus sakei CJLS03 in a high-fat-diet-induced obese murine model. Sci Rep. 9: 6821.ArticlePubMedPMCPDF
  • Jin X, Qiu T, Li L, Yu R, Chen X, et al. 2023. Pathophysiology of obesity and its associated diseases. Acta Pharm Sin B. 13: 2403–2424. ArticlePubMedPMC
  • Jo HE, Khom S, Lee S, Cho SH, Park SY, et al. 2024. Stage dependent microbial dynamics in hepatocellular carcinoma and adjacent normal liver tissues. Sci Rep. 14: 26092.ArticlePMCPDF
  • Khan S, Luck H, Winer S, Winer DA. 2021. Emerging concepts in intestinal immune control of obesity-related metabolic disease. Nat Commun. 12: 2598.ArticlePubMedPMCPDF
  • Kim YR, Choi TR, Jo SH, Song WS, Kim TH, et al. 2025. Deciphering the anti-obesity mechanisms of pharmabiotic probiotics through advanced multiomics analysis. iScience. 28: 111890.ArticlePubMedPMC
  • Kobyliak N, Conte C, Cammarota G, Haley AP, Styriak I, et al. 2016. Probiotics in prevention and treatment of obesity: a critical view. Nutr Metab. 13: 14.Article
  • Konrad D, Wueest S. 2014. The gut-adipose-liver axis in the metabolic syndrome. Physiology. 29: 304–313. ArticlePubMed
  • Langin D. 2011. In and out: adipose tissue lipid turnover in obesity and dyslipidemia. Cell Metab. 14: 569–570. ArticlePubMed
  • Lee SB, Yoo B, Baeg C, Yun J, Ryu DW, et al. 2025. A 12-week, randomized, double-blind, placebo-controlled study to evaluate the efficacy and safety of Lactobacillus plantarum LMT1-48 on body fat loss. Nutrients. 17: 1191.ArticlePubMedPMC
  • Ondee T, Pongpirul K, Wongsaroj L, Senaprom S, Wattanaphansak S, et al. 2025. Lactiplantibacillus plantarum dfa1 reduces obesity caused by a high-carbohydrate diet by modulating inflammation and gut microbiota. Sci Rep. 15: 24801.ArticlePubMedPMCPDF
  • Qin J, Li Y, Cai Z, Li S, Zhu J, et al. 2012. A metagenome-wide association study of gut microbiota in type 2 diabetes. Nature. 490: 55–60. ArticlePubMed
  • Reinisch I, Ghosh A, Noé F, Sun W, Dong H, et al. 2025. Unveiling adipose populations linked to metabolic health in obesity. Cell Metab. 37: 640–655. ArticlePubMed
  • Sanders ME, Merenstein DJ, Reid G, Gibson GR, Rastall RA, et al. 2019. Probiotics and prebiotics in intestinal health and disease: from biology to the clinic. Nat Rev Gastroenterol Hepatol. 16: 605–616. ArticlePubMedPDF
  • Segata N, Izard J, Waldron L, Gevers D, Miropolsky L, et al. 2011. Metagenomic biomarker discovery and explanation. Genome Biol. 12: R60.ArticlePubMedPMCPDF
  • Soundharrajan I, Kuppusamy P, Srisesharam S, Lee JC, Sivanesan R, et al. 2020. Positive metabolic effects of selected probiotic bacteria on diet-induced obesity in mice are associated with improvement of dysbiotic gut microbiota. FASEB J. 34: 12289–12307. ArticlePubMedLink
  • Stefan N, Birkenfeld AL, Schulze MB. 2021. Global pandemics interconnected — obesity, impaired metabolic health and COVID-19. Nat Rev Endocrinol. 17: 135–149. ArticlePubMedPDF
  • Tilg H, Moschen AR. 2014. Microbiota and diabetes: an evolving relationship. Gut. 63: 1513–1521. ArticlePubMed
  • Turnbaugh PJ, Bäckhed F, Fulton L, Gordon JI. 2008. Diet-induced obesity is linked to marked but reversible alterations in the mouse distal gut microbiome. Cell Host Microbe. 3: 213–223. ArticlePubMedPMC
  • Turnbaugh PJ, Gordon JI. 2009. The core gut microbiome, energy balance and obesity. J Physiol. 587: 4153–4158. ArticlePubMedPMC
  • Valdes AM, Walter J, Segal E, Spector TD. 2018. Role of the gut microbiota in nutrition and health. BMJ. 361: k2179.ArticlePubMedPMC
  • Wiciński M, Gębalski J, Gołębiewski J, Malinowski B. 2020. Probiotics for the treatment of overweight and obesity in humans: a review of clinical trials. Microorganisms. 8: 1148.ArticlePubMedPMC
  • WHO, World Health Organization. 2025. Obesity and overweight. WHO Fact Sheet. Available from https://www.who.int/news-room/fact-sheets/detail/obesity-and-overweight.
  • Yoon H, Shaw JL, Haigis MC, Greka A. 2021. Lipid metabolism in sickness and in health: emerging regulators of lipotoxicity. Mol Cell. 81: 3708–3730. ArticlePubMedPMC
  • Zhao L, Zhang F, Ding X, Wu G, Lam YY, et al. 2018. Gut bacteria selectively promoted by dietary fibers alleviate type 2 diabetes. Science. 359: 1151–1156. ArticlePubMed

Supplementary Information

References

    Citations

    Citations to this article as recorded by  

      • ePub LinkePub Link
      • Cite this Article
        Cite this Article
        export Copy Download
        Close
        Download Citation
        Download a citation file in RIS format that can be imported by all major citation management software, including EndNote, ProCite, RefWorks, and Reference Manager.

        Format:
        • RIS — For EndNote, ProCite, RefWorks, and most other reference management software
        • BibTeX — For JabRef, BibDesk, and other BibTeX-specific software
        Include:
        • Citation for the content below
        Synergistic anti-obesity effects of Bifidobacterium breve BR3 and Lactiplantibacillus plantarum LP3 via coordinated regulation of lipid metabolism and gut microbiota
        J. Microbiol. 2025;63(12):e2511001  Published online December 31, 2025
        Close
      • XML DownloadXML Download
      Figure
      Synergistic anti-obesity effects of Bifidobacterium breve BR3 and Lactiplantibacillus plantarum LP3 via coordinated regulation of lipid metabolism and gut microbiota
      Image Image Image Image Image Image
      Fig. 1. Administration of BRLP alleviates high-fat-diet–induced obesity in mice. (A) Experimental design of the high-fat diet (HFD; 60% kcal fat)–induced obesity model. Male C57BL/6 mice were fed a normal chow diet (NCD), an HFD, or an HFD supplemented with the mixed probiotics Bifidobacterium breve CBT BR3 + Lactiplantibacillus plantarum CBT LP3 (BRLP). (B, C) BRLP administration significantly reduced body weight and cumulative weight gain compared with HFD controls during the 12-week feeding period. (D) Total food intake did not differ between HFD and BRLP groups, indicating a metabolic rather than anorectic effect. (E) Representative gross images of epididymal fat depots showing visibly smaller fat pads in BRLP mice. Tissue weight was significantly lower in BRLP than in HFD controls. Hematoxylin–eosin (H&E) and Oil Red O staining of epididymal adipose tissue showing decreased lipid accumulation and smaller adipocytes in the BRLP group. Data are presented as Mean ± SD. Statistical significance was determined by one-way ANOVA followed by Tukey’s post hoc test (p < 0.05, *p < 0.01, **p < 0.001).
      Fig. 2. BRLP reduces obesity-related body composition and serum biochemical markers in high-fat-diet–induced obese mice. (A) Representative dual-energy X-ray absorptiometry (DXA) scan images showing total body composition in each group (NCD, HFD, and BRLP). Quantitative analysis of fat and lean mass measured by DXA demonstrated a significant reduction in total fat mass and improved lean-to-fat ratio in the BRLP group compared with HFD controls. (B) EchoMRI-based measurements confirmed decreases in fat and lean mass in BRLP-treated mice relative to the HFD group. (C) Serum biochemical parameters, including glucose (GLU), total cholesterol (TCHO), aspartate aminotransferase (AST), and alanine aminotransferase (ALT), were significantly improved in BRLP mice compared with HFD controls, indicating amelioration of metabolic dysfunction. Data are presented as Mean ± SD. Statistical significance was determined by one-way ANOVA with Tukey’s post hoc test (p < 0.05, *p < 0.01, **p < 0.001).
      Fig. 3. BRLP administration alters gut microbial diversity and taxonomic composition in high-fat-diet–induced obese mice. (A) Alpha-diversity indices (Observed features and Shannon index) of fecal microbiota were significantly reduced in HFD mice compared with NCD controls, whereas BRLP supplementation partially restored microbial diversity. Data are presented as Mean ± SD (**p < 0.01). (B) Principal coordinate analysis (PCoA) plots based on Weighted and Unweighted UniFrac distances showing distinct clustering of microbial communities among NCD, HFD, and BRLP groups. PERMANOVA confirmed significant compositional dissimilarities between groups (p < 0.05). (C) Heatmap and linear discriminant analysis (LDA) effect size (LEfSe) results illustrating differential taxa abundance at the genus (g) and species (s) levels across groups. Bars represent log₁₀ LDA scores, highlighting taxa enriched in each condition. Statistical significance: p < 0.05, *p < 0.01, **p < 0.001, ***p < 0.0001.
      Fig. 4. Correlation between anti-obesity efficacy of BRLP and predicted microbial metabolic pathways. (A) Forest plot showing functional pathways significantly altered among NCD, HFD, and BRLP groups as predicted by PICRUSt2 analysis at the MetaCyc Superclass level. Pathways are represented by log₁₀transformed relative abundance values. BRLP administration increased pathways related to NAD⁺ regeneration and CoA biosynthesis, while reducing those associated with fatty acid and TCA cycle metabolism. (B) Heatmap depicting Spearman’s correlation between significantly changed MetaCyc Superclass pathways and obesity-related biomarkers, including body weight, fat mass, serum glucose, total cholesterol, and transaminase levels. Blue and red indicate negative and positive correlations, respectively. Statistical significance: p < 0.05, *p < 0.01, **p < 0.001, ***p < 0.0001.
      Fig. 5. BRLP supplementation promotes lipolysis and suppresses lipogenesis in epididymal adipose tissue of obese mice. (A) RNA-seq analysis of epididymal adipose tissue showing transcriptional remodeling of lipid metabolism pathways following BRLP administration. (B) Box plots showing relative mRNA expression of lipolytic genes (Sirt1, Pparα) in epididymal fat, quantified by qRT-PCR using the 2⁻ΔΔCT method. Sirt1 (histone deacetylase sirtuin 1) was significantly upregulated in BRLP-treated mice, indicating enhanced fatty acid oxidation. (C) Box plots showing relative mRNA expression of lipogenic genes (Srebp1c, Fas, Cebpα, Pparγ, Scd1, Fabp4, and Acc) in epididymal fat. BRLP supplementation significantly downregulated these genes involved in de novo lipogenesis and adipocyte differentiation, supporting the observed reduction in adiposity. Data are presented as Mean ± SD. Statistical significance was determined by one-way ANOVA followed by Tukey’s post hoc test (p < 0.05, *p < 0.01, **p < 0.001).
      Fig. 6. Proposed mechanism of BRLP-mediated anti-obesity effects integrating host lipid metabolism and gut microbiota modulation.
      Synergistic anti-obesity effects of Bifidobacterium breve BR3 and Lactiplantibacillus plantarum LP3 via coordinated regulation of lipid metabolism and gut microbiota

      Journal of Microbiology : Journal of Microbiology
      TOP