ABSTRACT
- Two aerobic, Gram-stain-negative, non-motile and rod-shaped bacterial strains designated GGG-R5T and M4-18T were isolated from flowers of golden wave (Coreopsis grandiflora) and rice paddy soil, respectively in the Republic of Korea. Both strains were pigmented and produced flexirubin-type pigments. Based on phylogenetic analysis using 16S rRNA gene sequence, both strains were placed within the genus Mucilaginibacter with M. agri R11T and M. jinjuensis YC7004T both being the closest relatives to GGG-R5T (97.7%) and in case of M4-18T, M. ginsenosidivorax KHI28T (98.5%) was the nearest neighbor. Characteristic to genus Mucilaginibacter, the major cellular fatty acids in both strains were iso-C15:0, iso-C17:0 3-OH, summed feature 3 (C16:1 ω7c and/or C16:1 ω6c); menaquinone-7 was the major menaquinone and phosphatidylethanolamine was the major polar lipid observed. Comparison of genome sequences with the other members of Mucilaginibacter indicated orthologous average nucleotide identity (orthoANI) at 73.3–73.5% for GGG-R5T and 78.9–88.5% for M4-18T. Digital DNA-DNA hybridization (dDDH) values ranged at 19.1–19.7% between GGG-R5T and its neighbor species. In case of M4-18T, the observed range was at 21.9–36.6%. Considering the 16S rRNA similarity, orthoANI and dDDH values as well as comparison of phenotypic and chemotaxonomic characteristics indicated that both strains belonged to genus Mucilaginibacter but were distinctly distinguishable from previously described species. The strains GGG-R5T and M4-18T, therefore represent distinct novel species for which names Mucilaginibacter florum GGG-R5T and Mucilaginibacter oryzagri M4-18T are proposed. The type strains are GGG-R5T (= KACC 22063T = JCM 36590T) and M4-18T (= KACC 22773T = JCM 35894T).
-
Keywords: polyphasic taxonomy, novel bacteria, flower, Coreopsis grandiflora, soil, plant-associated
Introduction
The genus Mucilaginibacter was first described in 2007 with isolates originating from acidic Sphagnum peat bog (Pankratov et al., 2007). The genus was assigned to the family Sphingobacteriaceae, class Sphingobacteriia in the phylum Bacteroidota. Currently, there are 81 validly published species of Mucilaginibacter according to the List of Prokaryotic names with Standing in Nomenclature (LPSN) (Parte et al., 2020). The description of characteristics of the genus Mucilaginbacter was emended several times since its initial description in 2007 (Baik et al., 2010; Chen et al., 2014; Kim et al., 2022; Urai et al., 2008). Based on the recent description, species of Mucilaginibacter are Gram-stain-negative, aerobic or facultatively anaerobic, non-spore-forming, non-motile and (short) rod-shaped, exhibiting production of flexirubin-like pigment and exopolysaccharides. The predominant respiratory quinone is menaquinone-7 (MK-7) and the major fatty acids include iso-C15:0, iso-C17:0 3-OH and summed feature 3 (C16:1 ω7c and/or C16:1 ω6c). Phosphatidylethanolamine (PE) is the major polar lipid and the genomes indicate a G + C content at a range of 39.1–49.8% (Kim et al., 2020, 2022; Pankratov et al., 2007).
Ecologically, a significant number of Mucilaginibacter species have been described to be originating from soil and freshwater environments (54 of the 81 validly published species in the genus) (Baik et al., 2010; Joung et al., 2014, 2015; Kang et al., 2021; Kim et al., 2013, 2020, 2022; Seo et al., 2020; Urai et al., 2008; Zheng et al., 2016). There are also species that tolerate several extreme conditions reported from cold as well as marine environments (Kang et al., 2013; Kim et al., 2022; Yoon et al., 2012; Zheng et al., 2016). A significant number of phyto-associated species have also been described from environments such as tree barks, stem, leaves and rotten wood (Aydogan et al., 2016, 2017; Kämpfer et al., 2014; Kang et al., 2021; Khan et al., 2013a, 2013b; Zhang et al., 2019). Previous reports have indicated that genomes of Mucilaginibacter species harbor genes that help them to well-adapt to their environments such as metal binding chaperones in case of Mucilaginibacter kameinonensis and M. rubeus isolated from gold and copper mines and DNA-repair as well as cold-stress response genes in several Mucilaginibacter species from the Arctic tundra soil (Kumar et al., 2025; Li et al., 2018). In the course of exploring the beneficial bacteria in agricultural environments, we isolated two strains of Mucilaginibacter, GGG-R5T from flower and M4-18T from soil in the Republic of Korea. The present study aimed to elucidate the exact taxonomic position of strains GGG-R5T and M4-18T by using a polyphasic approach based on the combination of phenotypic and genotypic characteristics.
Materials and Methods
Habitat and isolation
Flowers of golden wave (Coreopsis grandiflora) collected in Jeonju (35° 49' 46" N 127° 02' 18" E) and soil samples collected from rice paddy soil after rice cultivation in Miryang, Republic of Korea (35° 30' 44" N 128° 42' 38" E). The soil sample was composed of four subsamples taken from 20 × 20 cm2 at a depth of 20–30 cm. Entire flowers were suspended in sterile 0.85% (w/v) NaCl solution and shaken at 200 rpm on a rotary shaker for 30 min. Same protocol was also used for soil samples where samples were thoroughly mixed by shaking at 200 rpm on a rotary shaker for 30 min. For isolation of bacteria, the suspensions were serially diluted, spread on Reasoner’s 2A (R2A) agar (BD Difco) and aerobically incubated at 28°C for 72 h. At the end of incubation period, the strains GGG-R5T and M4-18T were isolated from the flower and soil suspensions, respectively. Preliminary, 16S rRNA gene sequence analysis was carried out for both strains. To further investigate their characteristics and compare with their closest phylogenetic relatives, Mucilaginibacter agri KACC 21228T, Mucilaginibacter jinjuensis KACC 16571T, Mucilaginibacter polytrichastri KACC 19030T, Mucilaginibacter straminoryzae KACC 24163T, Mucilaginibacter ginsenosidivorax KACC 14955, Mucilaginibacter pineti KACC 23032T, Mucilaginibacter flavus KACC 18090T, and Mucilaginibacter dorajii KACC 14556T were acquired from the Korean Agricultural Culture Collection (KACC), Republic of Korea. Strains GGG-R5T and M4-18T were then subjected to phenotypic, biochemical, physiological, enzymatic analyses, taxonomic marker and genome based comparison for combined polyphasic taxonomic studies.
Phenotypic characterization
Cell morphology of strains GGG-R5T and M4-18T were examined by transmission electron microscopy (LEO 912AB, LEO Electron) and phase contrast light microscopy (Axio Imager A1, Carl Zeiss) using cells grown on R2A at 28°C for 2 days. Gram staining was carried out using commercial Gram staining kit (Sigma Korea) according to the manufacturer’s instructions. Oxidase activity was checked using 1% (w/v) tetramethyl-p-phenylenediamine, and catalase activity using 3% (w/v) H2O2, observing for effervescence. Growth at different temperatures (4, 10, 15, 20, 25, 28, 30, 35, 40, and 45°C) and various pH conditions (pH 4.0–10.0, at intervals of 1.0 pH unit) was assessed in R2A broth after 7 days of incubation at 28°C. For growth under different pH conditions, the pH of the medium was adjusted with 20 mM citrate-phosphate buffer (pH 4.0–7.0), 20 mM Tris-hydrochloride buffer (pH 8.0–9.0) and 20 mM carbonate-bicarbonate buffer (pH 10.0). Salt tolerance was assessed in R2A broth supplemented with NaCl (0–9% in increments of 1%, w/v). Hydrolysis of casein (1%, w/v), CM-cellulose (0.5%, w/v), chitin (1.0%, w/v), hypoxanthine (0.5%, w/v), starch (1%, w/v), Tween 80 (1%, w/v) and xanthine (0.5%, w/v) was examined using R2A supplemented with each substrate. Growth under anaerobic conditions was assessed by incubating in a Gas Pak anaerobic system at 28°C for 7 days. Motility was observed on R2A solidified with 0.3% agar. The physiological and biochemical characteristics were tested using API ZYM, API 20NE, API 32GN, and API 50CH test kits (bioMérieux, France). For API ZYM incubation was carried out for 5 h at 28°C. In case of API 20NE, API 32GN, and API 50CH results were recorded after 7 days of incubation at 28°C. Production of flexirubin-type pigment was confirmed using earlier reported protocols (Reichenbach, 1989).
16S rRNA gene based phylogeny
Amplification of the 16S rRNA gene was performed using universal primers 27F and 1 492R, followed by sequencing at Solgent, Daejon, Republic of Korea (Lane, 1991). For the 16S rRNA gene based phylogenetic analyses, initially the obtained 16S rRNA gene sequences were identified using EzBioCloud servers (Yoon et al., 2017a) and sequences of their closely related species obtained. Phylogenetic trees were constructed using MEGA 11 (Tamura et al., 2021) based on the neighbor-joining (NJ) (Saitou and Nei, 1987), maximum-likelihood (ML) (Felsenstein, 1981) and maximum-parsimony (MP) (Fitch, 1971) algorithms, and tree topologies evaluated by the bootstrap resampling method of Felsenstein (Felsenstein, 1985) with 1,000 replicates. Evolutionary distances for the NJ and ML analyses were estimated by the algorithm from the Kimura’s two-parameter model (Kimura, 1980).
Chemotaxonomic characterization
To study the cellular fatty acid methyl ester composition, strains GGG-R5T and M4-18T and the reference strains were cultivated on nutrient agar (NA) medium at 28°C for 24–48 h (depending on strains), followed by fatty acid methyl ester (FAME) analysis using Sherlock Microbial Identification System (MIDI) (Richter and Rosselló-Móra, 2009; Sasser, 1990). For the analysis of polar lipids and isoprenoid quinone, cells were obtained after cultivation on R2A at 28°C for 24 h. Extraction of polar lipids and isoprenoid quinone was performed as described by Minnikin et al. (1984). Polar lipids were separated using two-dimensional thin-layer chromatography on silica gel 60 G plates (Merck) and detected by spraying with molybdophosphoric acid for total lipids, ninhydrin for free amino groups, molybdenum blue for phosphorus-containing lipids, α-naphthol sulfuric acid for glycolipids and Dragendorff’s solution for quaternary nitrogen. The crude quinone solution was purified using Sep-Pak Silica Vac cartridges (Waters) and analyzed by reverse-phase high-performance liquid chromatography (Waters) as described previously (Hiraishi et al., 1996).
Genomic characterization
Genomic DNA was extracted from both strains using a Maxwell® RSC Tissue DNA Extraction Kit (Promega, Korea). Pacbio Sequel-Ⅱ sequencing platform (Pacific Biosciences, USA) and Illumina NovaSeq6000 150PE instrument (Illumina, USA) at Macrogen (Republic of Korea) were used for whole genome sequencing of both strains. The sequence reads were assembled using HiFiasm v. 0.16.0 where PacBio long-read data was preliminarily used and Illumina reads were used to resolve gaps or repetitive regions. Genome completeness analysis using BUSCO (Manni et al., 2021) and annotation based on Prokka (Seemann, 2014) were carried out using the Galaxy online server (The Galaxy Community, 2022). Further, genomes of strains GGG-R5T and M4-18T were annotated using the Rapid Annotation Subsystem Technology (RAST) version 2.0 (Brettin et al., 2015) and the NCBI prokaryotic genome annotation pipeline (PGAP) (Tatusova et al., 2016). The orthologous average nucleotide identity (OrthoANI) values (%) were calculated using OrthoANI in EzBioCloud (Yoon et al., 2017b). For other genome based taxonomic analyses, the genome sequence data was uploaded to the Type (Strain) Genome Server (TYGS) (Meier-Kolthoff and Göker, 2019). Information on nomenclature, synonymy and associated taxonomic literature was provided by TYGS's sister database, LPSN (Meier-Kolthoff et al., 2022). Genome-to-genome distance (GGDC) analysis was carried out using the GGDC calculator (Meier-Kolthoff et al., 2022). digital DNA:DNA hybridization (dDDH) was carried out as part of TYGS analyses and the values of d4 formula which calculates sum of all identities found in high-scoring segment pairs (HSPs) divided by overall HSP length reported independent of the genome length was reported. Genome based tree from TYGS was drawn with FastME 2.1.6.1 using Genome Blast Distance Phylogeny (GBDP) distances calculated from genome sequences and branch lengths were scaled in terms of GBDP distance formula d5. For genome derived bacterial core genes-based phylogenetic analysis, 92 up-to-date bacterial core genes were extracted from the genomes of neighboring species based on TYGS analyses followed by multiple-alignment, and construction of a phylogenetic tree using the up-to-date bacterial core gene (UBCG) tool ver. 3 (Na et al., 2018).
For functional genome analysis, protein sequences were analyzed using eggNOG-mapper v2 against the eggNOG v5.0 database (Cantalapiedra et al., 2021; Huerta-Cepas et al., 2019). Genes coding for secondary metabolite were identified using antiSMASH v7.0 (Blin et al., 2023). Resistome sequences in the genomes were searched using the Resistance Gene Identifier (RGI) web portal (Alcock et al., 2023). As strains M4-18T and GGG-R5T were isolated from agricultural environments, the genomes were further studied using plant interaction factors prediction tool (PIFAR-Pred) and plant growth-promoting traits prediction tool (PGPT-Pred) hosted at the PLant-associated BActeria web resource (PLaBAse), University of Tübingen (Patz et al., 2021).
Nucleotide sequence accession numbers
The GenBank accession numbers for the 16S rRNA gene sequences of strains GGG-R5T and M4-18T are PP236896 and OP377360, respectively. The NCBI accession numbers for the whole-genome sequences of strains GGG-R5T and M4-18T are CP117877 and CP117883, respectively.
Results and Discussion
16S rRNA gene based phylogeny
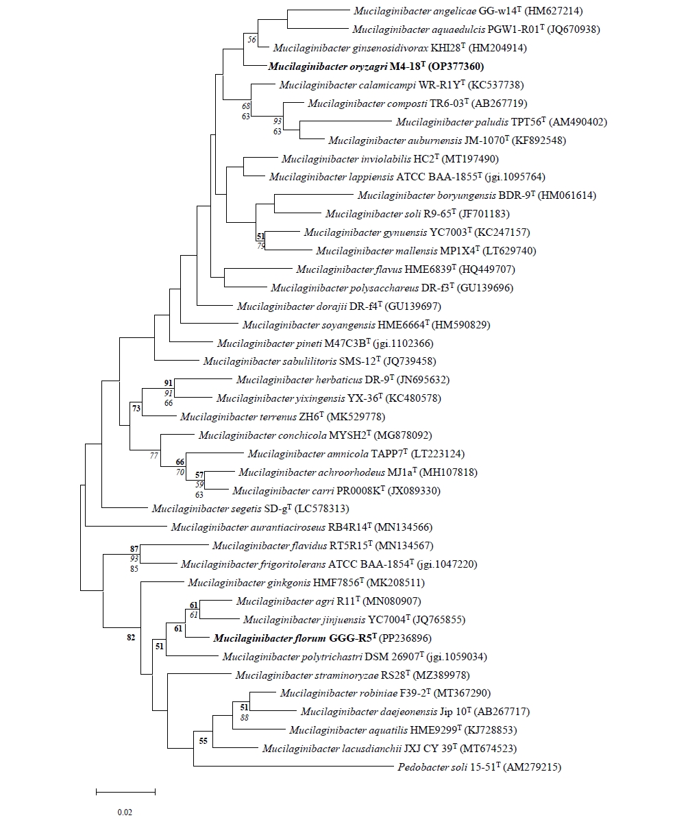
Preliminary 16S rRNA gene sequence analysis indicated that strains M4-18T and GGG-R5T were putatively novel (< 98.5% similarity) and belonged to the genus Mucilaginibacter. The assembled 16S rRNA gene sequences were submitted to the NCBI GenBank with accession numbers PP236896 and OP377360, for strains GGG-R5T and M4-18T, respectively. Strain GGG-R5T was found to be most closely related with M. agri R11T and M. jinjuensis YC7004T (97.7%) and in case of strain M4-18T, M. ginsenosidivorax KHI28T (98.5%) was found to be the nearest neighbor. The phylogenetic trees indicated that strain GGG-R5T was placed in a distinct clade within the genus Mucilaginibacter along with M. agri R11T, M. jinjuensis YC7004T, and M. polytrichastri DSM26907T, whereas strain M4-18T was placed along with M. ginsenosidivorax KHI28T, M. dorajii JCM 16601T, and M. flavus KACC 18090T (Fig. 1).
Phenotypic characterization
Strains GGG-R5T and M4-18T grew aerobically with rod-shaped and were Gram-stain-negative. Motility tests indicated both strains were non-motile. Both catalase as well as oxidase activities were positive (Table 1). Strain GGG-R5T measured at 0.6–0.65 × 1.2–2.5 μm and strain M4-18T at 0.6–0.7 × 2.0–8.0 μm (Fig. S1). On R2A agar, colonies of strain GGG-R5T were light pink, convex, round and watery, and measured at 2–3 mm after 2 days of incubation at 28°C. Colonies of strain M4-18T were milky with a yellow tinge and irregular with a diameter smaller than 0.5 mm after 2 days of incubation at 28°C. For strain GGG-R5T, growth was observed at 4–37°C (no growth at 40°C, optimum 28°C), pH 5.0–9.0 (optimum pH 7.0–8.0) and 0–1% (w/v) NaCl (no growth at 2%, optimum 0%). In case of strain M4-18T, growth was observed at 4–35°C (no growth at 37°C, optimum 28°C), pH 5.0–8.0 (optimum pH 7.0) and 0–1% (w/v) NaCl (no growth at 2%, optimum 0%).
Strain GGG-R5T was positive for hydrolysis of casein, but negative in case of strain M4-18T. Both strains could not hydrolyze CM-cellulose, chitin, hypoxanthine, starch, Tween 80 and xanthine. The differential characteristics of the two strains from other Mucilaginibacter species were evident during the analysis of their biochemical characteristics. Results from the assays followed by comparison with their nearest neighbors indicated that strains GGG-R5T and M4-18T were consistent in characteristics such as nitrate reduction, indole production, fermentation of glucose, aesculin hydrolysis and arginine dihydrolase as well as β-galactosidase activity (Tables 1 and S1). However, differential results were observed for both strains in case of gelatin hydrolysis. Comparison of enzyme activities using API ZYM system revealed that strains GGG-R5T and M4-18T to exhibit similar profiles as their nearest neighbors except for β-glucuronidase, α-mannosidase and α-fucosidase activities (Table S2). Other API based analyses indicated that strains GGG-R5T and M4-18T distinctly differed from their neighbors (Tables 1, S3, and S4). On comparison of strain GGG-R5T with its neighbors, M. agri KACC 21228T, M. jinjuensis KACC 16571T, and M. polytrichastri KACC 19030T, differences were observed in the assimilation of D-glucose, D-maltose, D-melbiose, D-saccharose, glycogen, L-arabinose, N-acetylglucosamine, salicin, and acid production pattern amygdalin, D- and L-arabinose, D-fructose, D-galactose, D-saccharose, glycogen, L-fucose, and N-acetylglucosamine (Table S4). Several of the traits were more consistent with M. agri KACC 21228T with which it had the most similarity. In case of strain M4-18T, and its nearest neighbors M. ginsenosidivorax KACC 14955T, M. pineti KACC 23032T, and M. dorajii KACC 14556T, similar pattern of carbohydrate assimilation and acid production was observed except for assimilation of D-maltose and glycogen as well as acid production from amidon, amygdalin, arbutin, D-arabinose, D-melibiose, D-melezitose, inulin, and N-acetylglucosamine (Tables 1, S3, and S4).
Chemotaxonomic characterization
Studying the cellular fatty acids indicated that the major fatty acids were iso-C15:0 (28.9%, 24.7%), iso-C17:0 3-OH (9.3%, 7.5%) and summed feature 3 (C16:1 ω7c and/or C16:1 ω6c) (32.5%, 37.8%), respectively for strains GGG-R5T and M4-18T (Table S5). Analysis of polar lipids indicated that strain GGG-R5T and M4-18T contained PE (phosphatidylethanolamine), phospholipids (PL) aminophospholipids (APL), and several unidentified lipids (L) (Fig. S2) consistent with members of the genus Mucilaginibacter. In both GGG-R5T and M4-18T, MK-7 was the major respiratory quinone. All of these characteristics are consistent with the patterns observed in the members of the genus Mucilaginibacter (Aydogan et al., 2016, Kang et al., 2013; Kim et al., 2022; Pankratov et al., 2007; Zhang et al., 2019).
Genome based phylogeny and characterization
Genome analysis indicated that the genome size of strains GGG-R5T and M4-18T were at 4.8 Mb and 7.5 Mb, respectively, similar to the range of their compared neighbor strains (Tables 2 and S6). Two independent approaches, overall genome relatedness index (OGRI) studied using orthoANI as well as GGDC using the dDDH used to compare similarity at genome level indicated that the two strains could be classified as novel as values fell well below the established thresholds levels (< 95–96% for orthoANI; < 70% for dDDH) (Table 2). Genome based trees constructed using GGDC calculation showed that strains GGG-R5T and M4-18T formed separate clades within the genus Mucilaginibacter (Fig. 2). Comparison of the two genomes indicated that strain GGG-R5T was smaller among the two with 4,158–4,353 coding sequences (CDS) and strain M4-18T harbored 6,195–6,823 CDS (Table S7). Annotation of the genomes using RAST resulted in subsystem coverage of 20% (851 hits) and 15% (985 hits), respectively for GGG-R5T and M4-18T (Table S8). In both strains, carbohydrate, amino acid and protein metabolism related genes made up to the most of the highly predicted hits. When eggNOG mapper based functional annotation was carried out, a relatively higher number of hits viz. 3,623 and 5,230 were observed respectively for strains GGG-R5T and M4-18T (Table S9). From all these data, M4-18T can be described to possess a larger genome (7.5 Mb) with a high number of genes involved in fatty acid and lipid metabolism, isoprenoid synthesis, quorum sensing, cell signaling, and plant cell wall degrading enzymes. These genes may play a significant role in colonization of plant tissues by M4-18T. On the other hand, genome of GGG-R5T showed distinctly higher number of genes involved in virulence, iron acquisition & metabolism, as well as antibiotic resistance (Tables S8, S10, S11, S12, and S13). The COG categorization predicted for the genomes of strains GGG-R5T and M4-18T are given in Table S10. Search for putative secondary metabolite genes resulted in identification of carotenoid and flexirubin production loci in the genomes of strains GGG-R5T and M4-18T (Table S11). Mining of the genomes for antibiotic resistant loci using RGI tool indicated presence of resistance loci to fluoroquinolone and tetracycline antibiotic in both genomes (Table S12). We also found several plant growth promoting and plant-bacterial interaction factors to be present in the genome of both strains (Table S13). Gene-wise search indicated that both GGG-R5T and M4-18T harbored several genes earlier reported for plant growth promotional activities (Almirón et al., 2025; Kumar et al., 2022). These include genes for phytohormone synthesis namely trpABCDEF (for production of auxin indole-3-acetic acid) and log, miaAB, yvdD (for cytokinins). Genes for other plant growth promotional activities such as phosphate solubilization (phnABOPY) and siderophore mediated iron acquisition (entS, feoAB, and pchR) were also identified (Table S14) in both strains. However, we could not detect any genes responsible for motility (flagellar genes) and chemotaxis which was consistent with our earlier COG based segregation of gene function. A detailed list of genes responsible for other characteristics including colonization of plants, competitive survival as well as control of stress conditions, heavy metal detoxification and xenobiotics degradation are listed in Table S14, which indicate their potential function as beneficial bacteria which may aid plant growth. Subsequent experimental studies to confirm these characteristics might validate their potential as plant growth promoting bacteria.
Proposal of a novel species
Phylogenetic analyses based on both 16S rRNA gene and whole-genome sequencing indicate that strains M4-18T and GGG-R5T fall under the genus Mucilaginibacter. The taxonomic position of both strains into the genus Mucilaginibacter was also supported by the morphological and chemotaxonomic characteristics. The strains were consistent with other members of the genus Mucilaginibacter in several characteristics including being Gram-stain-negative, aerobic, non-spore-forming, non-motile with production of pigment flexirubin. These characteristics are consistent with the type species for the genus Mucilaginibacter paludis, which included Gram-stain-negative staining, non-motile shape, sensitivity to NaCl, presence of iso-C15:0, iso-C17:0 3-OH, C16:1 ω7c as a part of the summed feature 3 as the major fatty acids and MK-7 as the major menaquinone (Pankratov et al., 2007). However, they also differed in few characteristics from the neighboring type species in terms of enzyme profiles, assimilation of sugars and acid production substrates. The OrthoANI, dDDH, genome size and G + C content analyses for genome comparison and phenotypic differences confirmed that strains GGG-R5T and M4-18T were distinguishable from each other as well as from other members of the genus Mucilaginibacter. Based on all of the lines of evidence described above, strains GGG-R5T and M4-18T represent two novel species of the genus Mucilaginibacter, for which the names Mucilaginibacter florum sp. nov. and Mucilaginibacter oryzagri sp. nov. are proposed accordingly.
Description of Mucilaginibacter florum sp. nov.
Mucilaginibacter florum (flo’rum. L. gen. pl. n. florum, of flowers).
Gram-stain-negative, non-motile and rod-shaped cells (0.6–0.65 × 1.2–2.5 μm) after 2 days on R2A medium. Colonies light-pink, convex, round and watery, and measured at 2–3 mm after 2 days of incubation at 28°C in R2A agar. Growth occurs at 4–37°C (no growth at 40°C, optimum 28°C) and pH 5.0–9.0 (optimum pH 7.0–8.0), and in the presence of 0–1% (w/v) NaCl (no growth at 2%, optimum 0%). Catalase- and oxidase-positive. Can hydrolyze casein and produce flexirubin-type pigments. Based on API 20NE test, the species tested positive for aesculin & gelatin hydrolysis, β-galactosidase activity but negative for nitrate reduction, indole production, glucose fermentation, arginine dihydrolase & urease activities. The API 20NE and API 32GN tests indicated positive for assimilation of D-glucose, D-maltose, D-mannose, D-mannitol, D-melibiose, D-saccharose, L-arabinose, glycogen, salicin, and N-acetylglucosamine but negative reaction for assimilation of sugars such as D-ribose, L-fucose, and L-rhamnose; sugar alcohols such as D-mannitol, D-sorbitol, and inositol; amino acids such as L-alanine, L-serine, L-proline; organic acids such as adipic acid, capric acid, hydroxybenzoic acid, itaconic acid, lactic acid, malic acid, phenylacetic acid, propionic acid, suberic acid, valeric acid, potassium gluconate, sodium malonae, sodium acetate, trisodium citrate, and 3-hydroxybutyric acid. Enzyme production studied using API ZYM test indicated that the species can produce acid & alkaline phosphatase, esterase, esterase lipase, cystine, leucine & valine arylamidases, naphthol-AS-BI-phosphohydrolase, α and β-galactosidases, α and β-glucosidases, β-glucuronidase, and N-acetyl-β-glucosaminidase but cannot produce lipase, trypsin, α-chymotrypsin, α-fucosidase, and α-mannosidase. The major cellular fatty acids are iso-C15:0, iso-C17:0 3-OH and summed feature 3 (C16:1 ω7c and/or C16:1 ω6c). The major menaquinone is MK-7, and polar lipids composed of PE, PL, APL, and several unidentified lipids.
The type strain is GGG-R5T (= KACC 22063T = JCM 36590T) (GenBank accession PP236896 & CP117877), isolated from flowers of golden wave (Coreopsis grandiflora), Jeonju, from the Republic of Korea. The G + C content of the type strain based on WGS is 41.7%.
Description of Mucilaginibacter oryzagri sp. nov.
Mucilaginibacter oryzagri (o.ryz.a’gri. L. fem. n. oryza, rice; L. masc. n. ager, a field; N.L. gen. n. oryzagri, of a rice field).
Gram-stain-negative, non-motile, rod-shaped cells (0.6–0.7 × 2.0–8.0 μm) after 2 days on R2A medium. Colonies milky with a yellow tinge and irregular with a diameter smaller than 0.5 mm after 2 days of incubation in R2A agar. Growth occurs at 4–35°C (no growth at 37°C, optimum 28°C) and pH 5.0–8.0 (optimum pH 7.0), and at 0–1% (w/v) NaCl (no growth at 2%, optimum 0%). Catalase- and oxidase-positive. Flexirubin-type pigments are produced but casein not hydrolyzed. Based on API 20NE test, the species tested positive for aesculin & gelatin hydrolysis, β-galactosidase activity but negative for nitrate reduction, indole production, glucose fermentation, arginine dihydrolase & urease activities. The API 20NE and API 32GN tests indicated positive for assimilation of D-glucose, D-maltose, D-mannose, D-mannitol, D-saccharose, and L-arabinose but negative reaction for assimilation of sugars such as D-melibiose, D-ribose, L-fucose, and L-rhamnose; sugar alcohols such as D-mannitol, D-sorbitol, and inositol; amino acids such as L-alanine, L-serine, and L-proline; organic acids such as adipic acid, capric acid, hydroxybenzoic acid, itaconic acid, lactic acid, malic acid, phenylacetic acid, propionic acid, suberic acid, valeric acid, potassium gluconate, sodium malonae, sodium acetate, and trisodium citrate 3-hydroxybutyric; other substrates including glycogen, N-acetylglucosamine, and salicin. Enzyme production studied using API ZYM test indicated that the species can produce acid & alkaline phosphatase, esterase, esterase lipase, cystine, leucine & valine arylamidases, naphthol-AS-BI-phosphohydrolase, α and β-galactosidases, α and β-glucosidases, α-mannosidase and N-acetyl-β-glucosaminidase but cannot produce lipase, trypsin, α-chymotrypsin, α-fucosidase, and β-glucuronidase. The major menaquinone is MK-7, and the major cellular fatty acids were iso-C15:0, iso-C17:0 3-OH and summed feature 3 (C16:1 ω7c and/or C16:1 ω6c). Polar lipids composed of PE, PL, APL, and several unidentified lipids.
The type strain is M4-18T (=KACC 22773T =JCM 35894T (GenBank accession OP377360 & CP117883), isolated from soil from Miryang, Republic of Korea. The G + C content of the type strain based on WGS is 43.1%.
Acknowledgments
This work was supported by the National Institute of Agricultural Sciences, Rural Development Administration, Republic of Korea (PJ017286).
Data Availability
All results generated in this study are included in the article and supplementary information. Sequence data from this study are available from NCBI (https://www.ncbi.nlm.nih.gov/) and can be accessed using the accession numbers provided in “Nucleotide Sequence Accession Numbers” section of this article.
Conflict of Interest
The authors declare that there are no conflicts of interest.
Supplementary Information
The online version contains supplementary material available at https://doi.org/10.71150/jm.2509014.
Table S1.
Comparison of results of API 20 NE tests for strains GGG–R5T and M4–18T with their nearest phylogenetic neighbors.
Strains: 1, GGG–R5T; 2, M4–18T; 3, Mucilaginibacter agri KACC 21228T; 4, Mucilaginibacter jinjuensis KACC 16571T; 5, Mucilaginibacter polytrichastri KACC 19030T; 6, Mucilaginibacter straminoryzae KACC 24163T; 7, Mucilaginibacter ginsenosidivorax KACC 14955T; 8, Mucilaginibacter pineti KACC 23032T; 9, Mucilaginibacter flavus KACC 18090T; 10, Mucilaginibacter dorajii KACC 14556T; 11, Mucilaginibacter paludis TPT56T. +, positive; –, negative; W, weak
jm-2509014-Supplementary-Table-S1.pdf
Table S2.
Comparison of enzyme activities of strains GGG–R5T and M4–18T with their nearest phylogenetic neighbors. Strains: 1, GGG–R5T; 2, M4–18T; 3, Mucilaginibacter agri KACC 21228T; 4, Mucilaginibacter jinjuensis KACC 16571T; 5, Mucilaginibacter polytrichastri KACC 19030T; 6, Mucilaginibacter straminoryzae KACC 24163T; 7, Mucilaginibacter ginsenosidivorax KACC 14955T; 8, Mucilaginibacter pineti KACC 23032T; 9, Mucilaginibacter flavus KACC 18090T; 10, Mucilaginibacter dorajii KACC 14556T; 11, Mucilaginibacter paludis TPT56T. +, positive; –, negative; W, weak
jm-2509014-Supplementary-Table-S2.pdf
Table S3.
Comparison of various substrate assimilation by strains GGG–R5T and M4–18T with their nearest phylogenetic neighbors. Strains: 1, GGG–R5T; 2, M4–18T; 3, Mucilaginibacter agri KACC 21228T; 4, Mucilaginibacter jinjuensis KACC 16571T; 5, Mucilaginibacter polytrichastri KACC 19030T; 6, Mucilaginibacter straminoryzae KACC 24163T; 7, Mucilaginibacter ginsenosidivorax KACC 14955T; 8, Mucilaginibacter pineti KACC 23032T; 9, Mucilaginibacter flavus KACC 18090T; 10, Mucilaginibacter dorajii KACC 14556T; 11, Mucilaginibacter paludis TPT56T. +, positive; –, negative; W, weak
jm-2509014-Supplementary-Table-S3.pdf
Table S4.
Comparison of acid production from carbon sources among strains GGG–R5T and M4–18T, and their nearest phylogenetic neighbors. Strains: 1, GGG–R5T; 2, M4–18T; 3, Mucilaginibacter agri KACC 21228T; 4, Mucilaginibacter jinjuensis KACC 16571T; 5, Mucilaginibacter polytrichastri KACC 19030T; 6, Mucilaginibacter straminoryzae KACC 24163T; 7, Mucilaginibacter ginsenosidivorax KACC 14955T; 8, Mucilaginibacter pineti KACC 23032T; 9, Mucilaginibacter flavus KACC 18090T; 10, Mucilaginibacter dorajii KACC 14556T; 11, Mucilaginibacter paludis TPT56T. +, positive; –, negative; W, weak
jm-2509014-Supplementary-Table-S4.pdf
Table S5.
Cellular fatty acid profiles of strains GGG–R5T and M4–18T, and related type strains. Strains: 1, GGG–R5T; 2, M4–18T; 3, Mucilaginibacter agri KACC 21228T; 4, Mucilaginibacter jinjuensis KACC 16571T; 5, Mucilaginibacter polytrichastri KACC 19030T; 6, Mucilaginibacter straminoryzae KACC 24163T; 7, Mucilaginibacter ginsenosidivorax KACC 14955T; 8, Mucilaginibacter pineti KACC 23032T; 9, Mucilaginibacter flavus KACC 18090T; 10, Mucilaginibacter dorajii KACC 14556T; 11, Mucilaginibacter paludis TPT56T. Values more than 10% of the total fatty acids were bolded. –, not detected or < 1.0% of the total fatty acids.
jm-2509014-Supplementary-Table-S5.pdf
Fig. S2.
Polar lipid profiles of strains GGG–R5T (A) and M4–18T (B) after spraying 5% ethanolic phosphomolybdic acid (for total lipids); ninhydrin (Sigma) (for aminolipids); molybdenum blue (Sigma) (for phospholipids); α–naphtol – sulphuric acid (for glycolipids); Dragendorff reagent (for Choline–containing lipids). PDE, phosphatidyldimethylethanolamine; PE, phosphatidylethanolamine; PL, unidentified phospholipid; APL, unidentified aminophospholipids; AL, unidentified aminolipids; L, unidentified lipid.
jm-2509014-Supplementary-Fig-S2.pdf
Fig. 1.Maximum-likelihood trees of strains GGG-R5T and M4-18T (in bold) along their nearest neighbors based on 16S rRNA gene sequence comparisons. NCBI GenBank accession numbers of the 16S rRNA gene sequences are given in parentheses. Bootstrap values (≥ 50%) based on 1,000 replicates are shown at the branch nodes. Pedobacter soli 15-51T was used as an outgroup. Bootstrap values from the NJ and MP analyses on matching corresponding nodes are given in italics and regular text respectively next to the bootstrap support of ML analyses (given in bold).
Fig. 2.(A) Phylogenomic tree for strains M4-18T and GGG-R5T inferred with FastME 2.1.6.1 from GBDP (genome blast distance phylogeny) distances calculated from genome sequences. The branch lengths are scaled in terms of GBDP distance formula d5. The numbers above branches are GBDP pseudo-bootstrap support values from 100 replications, with an average branch support of 71.4% Genome sequence of Pedobacter soli DSM18609T was used as outgroup. (B) Genome-based phylogenetic tree reconstructed using an up-to-date bacterial core gene (UBCG) set. Numerical values at the nodes indicate the gene support index (GSI), which is the number of single-gene trees supporting the branch. Genome sequence of Pedobacter soli DSM18609T was used as outgroup. Scale bar, 0.10 indicates accumulated changes per nucleotide.
Table 1.
Differential characteristics of strains GGG–R5T and M4–18T and their closest phylogenetic neighbors
Strains: 1, GGG–R5T; 2, M4–18T; 3, Mucilaginibacter agri KACC 21228T; 4, Mucilaginibacter jinjuensis KACC 16571T; 5, Mucilaginibacter polytrichastri KACC 19030T; 6, Mucilaginibacter straminoryzae KACC 24163T; 7, Mucilaginibacter ginsenosidivorax KACC 14955T; 8, Mucilaginibacter pineti KACC 23032T; 9, Mucilaginibacter flavus KACC 18090T; 10, Mucilaginibacter dorajii KACC 14556T; 11, Mucilaginibacter paludis TPT56T.
|
Characteristics |
1 |
2 |
3 |
4 |
5 |
6 |
7 |
8 |
9 |
10 |
11 |
|
Isolation source |
Flower |
Soil |
Soila
|
Rotten woodb
|
Mossc
|
Rice strawd
|
Sedimente
|
Pine treef
|
Wetlandg water |
Plant rhizosphereh
|
Peat bogi
|
|
Cell size (µm) |
0.6–0.65 × 1.2–2.5 |
0.6–0.7 × 2.0–8.0 |
0.2–0.4 × 1.4–1.8a
|
0.35–0.4 × 1.2–1.4b
|
0.6–0.7 × 2.0–3.2c
|
0.4–0.5 × 1.5–1.8d
|
0.4–0.6 × 1.3–2.4e
|
0.09–0.1 × 1–3f
|
NA |
0.6–0.8 × 1.1–1.8h
|
0.5–0.8i
|
|
Colony color |
Light–pink |
Milky |
Orangea
|
Pale–orangeb
|
Orangec
|
Light pinkd
|
Pale pinke
|
Light pinkf
|
Pale yellowg
|
Light yellowh
|
light pink to reddishi
|
|
Temperature range (optimum, °C) |
4–37 (28) |
4–35 (28) |
25–37 (30)a
|
4–35 (30)b
|
4–30 |
17–40 |
10–42 |
15–30 |
10–30 |
4–30 |
20–25i
|
|
(28–30)c
|
(25)d
|
(30–37)e
|
(26)f
|
(30)g
|
(20–25)h
|
|
Salinity range (optimum, %, w/v) |
0–1 (0) |
0–1 (0) |
0–0.5 (0)a
|
0–1 (0)b
|
0–3 (0)c
|
0–2 (0)d
|
0e
|
0–0.3f
|
0–0.5 |
0–1 (0)h
|
0–1 (0)i
|
|
(0.5)g
|
|
pH range (optimum) |
5.0–9.0 |
5.0–8.0 |
5.0–8.0 |
4.0–8.5 |
5.0–8.0 |
5.5–8.0 (7.0)d
|
5.5–8.5e
|
5.5–8.0 |
5.0–9.0 |
5.0–8.0 |
6.0–6.5i
|
|
(7–8) |
(7) |
(7.5)a
|
(6.0)b
|
(6.5–7.0)c
|
(7.0)f
|
(7.0)g
|
(5.5–6.0)h
|
|
Nitrate reduction |
–/– |
–/– |
–/– |
–/– |
–/– |
–/– |
–/– |
–/– |
–/– |
–/– |
NA |
|
Gelatin hydrolysis |
+ |
+ |
– |
– |
– |
– |
+ |
– |
– |
– |
NA |
|
Enzyme activity
|
|
|
|
|
|
|
|
|
|
|
|
|
Catalase |
+ |
+ |
+ |
+ |
–
|
+ |
+ |
+ |
+ |
+ |
+i
|
|
Oxidase |
+ |
+ |
+ |
+ |
+ |
+ |
+ |
+ |
+ |
+ |
+i
|
|
β–glucuronidase |
+ |
– |
– |
– |
– |
+ |
– |
– |
– |
– |
NA |
|
α–mannosidase |
– |
+ |
+ |
+ |
+ |
+ |
+ |
+ |
+ |
+ |
NA |
|
α–fucosidase |
– |
– |
– |
– |
– |
+ |
+ |
+ |
+ |
+ |
NA |
|
Assimilation of:
|
|
|
|
|
|
|
|
|
|
|
|
|
N–acetylglucosamine |
+ |
– |
+ |
+ |
– |
+ |
– |
+ |
– |
– |
+i
|
|
Glycogen |
+ |
– |
+ |
– |
– |
– |
– |
+ |
– |
+ |
NA |
|
Salicin |
+ |
– |
+ |
– |
– |
+ |
– |
|
– |
– |
–i
|
|
D–melibiose |
+ |
– |
+ |
+ |
– |
+ |
– |
+ |
– |
– |
–i
|
|
Acid production from:
|
|
|
|
|
|
|
|
|
|
|
|
|
D–galactose |
+ |
+ |
– |
– |
– |
+ |
+ |
+ |
+ |
+ |
+i
|
|
D–fructose |
+ |
+ |
– |
– |
– |
+ |
+ |
+ |
– |
+ |
+i
|
|
Inulin |
– |
+ |
– |
– |
– |
– |
– |
+ |
– |
– |
–i
|
Table 2.Genome based comparison-using OrthoANI, dDDH and G + C content analyses of strains GGG-R5T and M4-18T and related type strains
|
Strain |
Type strains |
Total length (bp) |
OrthoANI value (%) |
dDDH (%) |
G + C content (%) |
|
GGG-R5T
|
|
4,809,148 |
- |
- |
41.7 |
|
GGG-R5T vs |
M. paludis TPT56T
|
8,408,322 |
75.2 |
21.3 |
42.9 |
|
M. agri R11T
|
5,598,559 |
73.5 |
19.4 |
42.7 |
|
M. jinjuensis KACC 16571T
|
6,157,393 |
74.0 |
19.5 |
42.1 |
|
M. polytrichastri DSM 26907T
|
5,813,139 |
73.9 |
19.1 |
42.0 |
|
M. straminoryzae RS28T
|
4,754,355 |
73.3 |
19.7 |
44.7 |
|
M4-18T
|
|
7,541,737 |
- |
- |
43.1 |
|
M4-18T vs |
M. paludis TPT56T
|
8,408,322 |
74.6 |
21.0 |
42.9 |
|
M. ginsenosidivora× KHI28T
|
7,811,413 |
88.5 |
36.6 |
43.1 |
|
M. pineti 47C3BT
|
7,200,555 |
76.7 |
21.9 |
42.9 |
|
M. flavus CECT7857T
|
6,948,697 |
78.6 |
22.4 |
42.4 |
|
M. dorajii JCM 16601T
|
7,153,246 |
78.9 |
23.0 |
42.6 |
References
- Alcock BP, Huynh W, Chalil R, Smith KW, Raphenya AR, et al. 2023. CARD 2023: expanded curation, support for machine learning, and resistome prediction at the Comprehensive Antibiotic Resistance Database. Nucleic Acids Res. 51: D690–D699. ArticlePubMedPMCPDF
- Almirón C, Petitti TD, Ponso MA, Romero AM, Areco VA, et al. 2025. Functional and genomic analyses of plant growth promoting traits in Priestia aryabhattai and Paenibacillus sp. isolates from tomato rhizosphere. Sci Rep. 15: 3498–3511. Article
- Aydogan EL, Busse HJ, Moser G, Müller C, Kämpfer P, et al. 2016. Proposal of Mucilaginibacter phyllosphaerae sp. nov. isolated from the phyllosphere of Galium album. Int J Syst Evol Microbiol. 66: 4138–4147. Article
- Aydogan EL, Busse HJ, Moser G, Müller C, Kämpfer P, et al. 2017. Proposal of Mucilaginibacter galii sp. nov. isolated from leaves of Galium album. Int J Syst Evol Microbiol. 67: 1318–1326. Article
- Baik KS, Park SC, Kim EM, Lim CH, Seong CN. 2010. Mucilaginibacter rigui sp. nov., isolated from wetland freshwater, and emended description of the genus Mucilaginibacter. Int J Syst Evol Microbiol. 60: 134–139. Article
- Blin K, Shaw S, Augustijn HE, Reitz ZL, Biermann F, et al. 2023. antiSMASH 7.0: new and improved predictions for detection, regulation, chemical structures and visualisation. Nucleic Acids Res. 51: W46–W50. Article
- Brettin T, Davis JJ, Disz T, Edwards RA, Gerdes S, et al. 2015. RASTtk: a modular and extensible implementation of the RAST algorithm for building custom annotation pipelines and annotating batches of genomes. Sci Rep. 5: 8365.ArticlePubMedPMCPDF
- Cantalapiedra CP, Hernández-Plaza A, Letunic I, Bork P, Huerta-Cepas J. 2021. eggNOG-mapper v2: functional annotation, orthology assignments, and domain prediction at the metagenomic scale. Mol Biol Evol. 38: 5825–5829. ArticlePubMedPMCPDF
- Chen XY, Zhao R, Tian Y, Kong BH, Li XD, et al. 2014. Mucilaginibacter polytrichastri sp. nov., isolated from a moss (Polytrichastrum formosum), and emended description of the genus Mucilaginibacter. Int J Syst Evol Microbiol. 64: 1395–1400. Article
- Felsenstein J. 1981. Evolutionary trees from DNA sequences: a maximum likelihood approach. J Mol Evol. 17: 368–376. ArticlePubMedPDF
- Felsenstein J. 1985. Confidence limits on phylogenies: an approach using the bootstrap. Evolution. 39: 783–791. ArticlePubMedLink
- Fitch WM. 1971. Toward defining the course of evolution: minimum change for a specific tree topology. Syst Biol. 20: 406–416. Article
- Hiraishi A, Ueda Y, Ishihara J, Mori T. 1996. Comparative lipoquinone analysis of influent sewage and activated sludge by high-performance liquid chromatography and photodiode array detection. J Gen Appl Microbiol. 42: 457–469. Article
- Huerta-Cepas J, Szklarczyk D, Heller D, Hernández-Plaza A, Forslund SK, et al. 2019. eggNOG 5.0: a hierarchical, functionally and phylogenetically annotated orthology resource based on 5090 organisms and 2502 viruses. Nucleic Acids Res. 47: D309–D314. Article
- Joung Y, Kang H, Lee BI, Kim H, Joh K, et al. 2015. Mucilaginibacter aquaedulcis sp. nov., isolated from fresh water. Int J Syst Evol Microbiol. 65: 698–703. Article
- Joung Y, Kim H, Lee BI, Kang H, Kim TS, et al. 2014. Mucilaginibacter flavus sp. nov., isolated from wetland. Int J Syst Evol Microbiol. 64: 1304–1309. Article
- Kämpfer P, Busse HJ, McInroy JA, Glaeser SP. 2014. Mucilaginibacter auburnensis sp. nov., isolated from a plant stem. Int J Syst Evol Microbiol. 64: 1736–1742. Article
- Kang CH, Jung YT, Yoon JH. 2013. Mucilaginibacters abulilitoris sp. nov., isolated from marine sand in a firth. Int J Syst Evol Microbiol. 63: 2865–2871. Article
- Kang H, Kim H, Bae S, Joh K. 2021. Mucilaginibacter aquatilis sp. nov., Mucilaginibacter arboris sp. nov., and Mucilaginibacter ginkgonis sp. nov., novel bacteria isolated from freshwater and tree bark. Int J Syst Evol Microbiol. 71: 004755. Article
- Khan H, Chung EJ, Jeon CO, Chung YR. 2013a. Mucilaginibacter gynuensis sp. nov., isolated from rotten wood. Int J Syst Evol Microbiol. 63: 3225–3231. Article
- Khan H, Chung EJ, Kang DY, Jeon CO, Chung YR. 2013b. Mucilaginibacter jinjuensis sp. nov., with xylan-degrading activity. Int J Syst Evol Microbiol. 63: 1267–1272. Article
- Kim JK, Choi TE, Liu QM, Park HY, Yi TH, et al. 2013. Mucilaginibacter ginsenosidivorax sp. nov., with ginsenoside converting activity isolated from sediment. J Microbiol. 51: 394–399. Article
- Kim J, Lee B, Chhetri G, Kim I, So Y, et al. 2022. Identification of Mucilaginibacter conchicola sp. nov., Mucilaginibacter achroorhodeus sp. nov. and Mucilaginibacter pallidiroseus sp. nov. and emended description of the genus Mucilaginibacter. Int J Syst Evol Microbiol. 72: 005431. Article
- Kim BC, Lee KH, Kim MN, Lee J, Shin KS. 2010. Mucilaginibacter dorajii sp. nov., isolated from the rhizosphere of Platycodon grandiflorum. FEMS Microbiol Lett. 309: 130–135. ArticlePubMed
- Kim MJ, Shin SK, Yi H. 2020. Mucilaginibacter celer sp. nov. and Aquirhabdus parva gen. nov., sp. nov., isolated from freshwater. Int J Syst Evol Microbiol. 70: 5479–5487. Article
- Kimura M. 1980. A simple method for estimating evolutionary rates of base substitutions through comparative studies of nucleotide sequences. J Mol Evol. 16: 111–120. ArticlePubMedPDF
- Ko SR, Le VV, Kang M, Oh HM, Ahn CY. 2023. Mucilaginibacter straminoryzae sp. nov., isolated from rice straw used for growing periphyton. Int J Syst Evol Microbiol. 73: 005714.ArticlePubMed
- Kumar A, Männistö MK, Pätsi M, Kerkhof LJ, Häggblom MM. 2025. Genome analysis reveals diverse novel psychrotolerant Mucilaginibacter species in Arctic tundra soils. ISME Commun. 5: ycaf071. Article
- Kumar P, Rani S, Dahiya P, Kumar A, Dang AS, Suneja P. 2022. Whole genome analysis for plant growth promotion profiling of Pantoea agglomerans CPHN2, a non-rhizobial nodule endophyte. Front Microbiol. 13:998821. Article
- Lane DJ. 1991. 16S/23S rRNA sequencing. In Stackebrandt E, Goodfellow M. (eds.), Nucleic acid techniques in bacterial systematics, pp. 115–175. John Wiley and Sons.Link
- Li YP, Carraro N, Yang N, Liu B, Xia X, et al. 2018. Genomic islands confer heavy metal resistance in Mucilaginibacter kameinonensis and Mucilaginibacter rubeus isolated from a gold/copper mine. Genes. 9: 573.ArticlePubMedPMC
- Manni M, Berkeley MR, Seppey M, Simão FA, Zdobnov EM. 2021. BUSCO update: novel and streamlined workflows along with broader and deeper phylogenetic coverage for scoring of eukaryotic, prokaryotic, and viral genomes. Mol Biol Evol. 38: 4647–4654. ArticlePubMedPMCPDF
- Meier-Kolthoff JP, Carbasse JS, Peinado-Olarte RL, Göker M. 2022. TYGS and LPSN: a database tandem for fast and reliable genome-based classification and nomenclature of prokaryotes. Nucleic Acids Res. 50: D801–D807. Article
- Meier-Kolthoff JP, Göker M. 2019. TYGS is an automated high-throughput platform for state-of-the-art genome-based taxonomy. Nat Commun. 10: 2182.ArticlePubMedPMCPDF
- Minnikin DE, O'Donnell AG, Goodfellow M, Alderson G, Athalye M, et al. 1984. An integrated procedure for the extraction of bacterial isoprenoid quinones and polar lipids. J Microbiol Methods. 2: 233–241. Article
- Na SI, Kim YO, Yoon SH, Ha SM, Baek I, et al. 2018. UBCG: Up-to-date bacterial core gene set and pipeline for phylogenomic tree reconstruction. J Microbiol. 56: 280–285. ArticlePubMedPDF
- Paiva G, Abreu P, Proença DN, Santos S, Nobre MF, et al. 2014. Mucilaginibacter pineti sp. nov., isolated from Pinus pinaster wood from a mixed grove of pines trees. Int J Syst Evol Microbiol. 64: 2223–2228. ArticlePubMed
- Pankratov TA, Tindall BJ, Liesack W, Dedysh SN. 2007. Mucilaginibacter paludis gen. nov., sp. nov. and Mucilaginibacter gracilis sp. nov., pectin-, xylan- and laminarin-degrading members of the family Sphingobacteriaceae from acidic Sphagnum peat bog. Int J Syst Evol Microbiol. 57: 2349–2354. Article
- Parte AC, Sardà Carbasse J, Meier-Kolthoff JP, Reimer LC, Göker M. 2020. List of Prokaryotic names with Standing in Nomenclature (LPSN) moves to the DSMZ. Int J Syst Evol Microbiol. 70: 5607–5612. ArticlePubMedPMC
- Patz S, Gautam A, Becker M, Ruppel S, Rodríguez-Palenzuela P, et al. 2021. PLaBAse: a comprehensive web resource for analyzing the plant growth-promoting potential of plant-associated bacteria. bioRxiv. doi: https://doi.org/10.1101/2021.12.13.472471. Article
- Reichenbach H. 1989. Order I. Cytophagales Leadbetter 1974. In Staley JT, Bryant MP, Pfennig N, Holt JG. (eds.), Bergey's manual of systematic bacteriology, vol 3rd, pp. 2011–2013. The Williams & Wilkins Co.
- Richter M, Rosselló-Móra R. 2009. Shifting the genomic gold standard for the prokaryotic species definition. Proc Natl Acad Sci USA. 106: 19126–19131. Article
- Saitou N, Nei M. 1987. The neighbor-joining method: a new method for reconstructing phylogenetic trees. Mol Biol Evol. 4: 406–425. ArticlePubMed
- Sasser M. 1990. Identification of bacteria by gas chromatography of cellular fatty acids. MIDI technical note 101. MIDI Inc.PDF
- Seemann T. 2014. Prokka: rapid prokaryotic genome annotation. Bioinformatics. 30: 2068–2069. ArticlePubMedPDF
- Seo YL, Khan SA, Kim HM, Chun BH, Han DM, et al. 2020. Mucilaginibacter agri sp. nov. and Mucilaginibacter humi sp. nov., isolated from soil. Int J Syst Evol Microbiol. 70: 4616–4622. Article
- Tamura K, Stecher G, Kumar S. 2021. MEGA11: molecular evolutionary genetics analysis version 11. Mol Biol Evol. 38: 3022–3027. ArticlePubMedPMCPDF
- Tatusova T, DiCuccio M, Badretdin A, Chetvernin V, Nawrocki EP, et al. 2016. NCBI prokaryotic genome annotation pipeline. Nucleic Acids Res. 44: 6614–6624. ArticlePubMedPMC
- The Galaxy Community. 2022. The Galaxy platform for accessible, reproducible and collaborative biomedical analyses: 2022 update. Nucleic Acids Res. 50: W345–W351. PubMedPMC
- Urai M, Aizawa T, Nakagawa Y, Nakajima M, Sunairi M. 2008. Mucilaginibacter kameinonensis sp., nov., isolated from garden soil. Int J Syst Evol Microbiol. 58: 2046–2050. Article
- Yoon JH, Kang SJ, Park S, Oh TK. 2012. Mucilaginibacter litoreus sp. nov., isolated from marine sand. Int J Syst Evol Microbiol. 62: 2822–2827. Article
- Yoon SH, Ha SM, Kwon S, Lim J, Kim Y, et al. 2017a. Introducing EzBioCloud: a taxonomically united database of 16S rRNA gene sequences and whole-genome assemblies. Int J Syst Evol Microbiol. 67: 1613–1617. ArticlePubMedPMC
- Yoon SH, Ha SM, Lim J, Kwon S, Chun J. 2017b. A large-scale evaluation of algorithms to calculate average nucleotide identity. Antonie Van Leeuwenhoek. 110: 1281–1286. ArticlePubMedPDF
- Zhang Z, Sun F, Chen Y, Yao L, Chen Z, et al. 2019. Mucilaginibacter endophyticus sp. nov., an endophytic polysaccharide-producing bacterium isolated from a stem of Miscanthus sinensis. Antonie Van Leeuwenhoek. 112: 1087–1094.
- Zheng R, Zhao Y, Wang L, Chang X, Zhang Y, et al. 2016. Mucilaginibacter antarcticus sp. nov., isolated from tundra soil. Int J Syst Evol Microbiol. 66: 5140–5144. Article
Citations
Citations to this article as recorded by
