

School of Food Science and Engineering, Qilu University of Technology (Shandong Academy of Sciences), Jinan 250353, P. R. China
© The Microbiological Society of Korea
This is an Open Access article distributed under the terms of the Creative Commons Attribution Non-Commercial License (http://creativecommons.org/licenses/by-nc/4.0) which permits unrestricted non-commercial use, distribution, and reproduction in any medium, provided the original work is properly cited.
Acknowledgments
This work was supported by the Natural Science Foundation of Shandong province [grant number ZR2020MC211].
Conflict of Interest
The authors declare that they have no known competing financial interests or personal relationships that could appear to have influenced research reported in this paper.
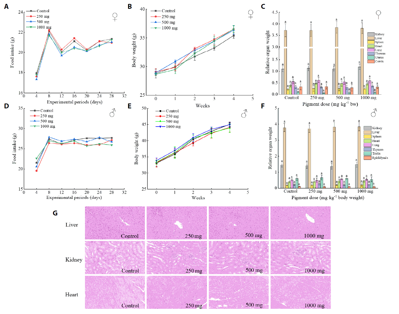
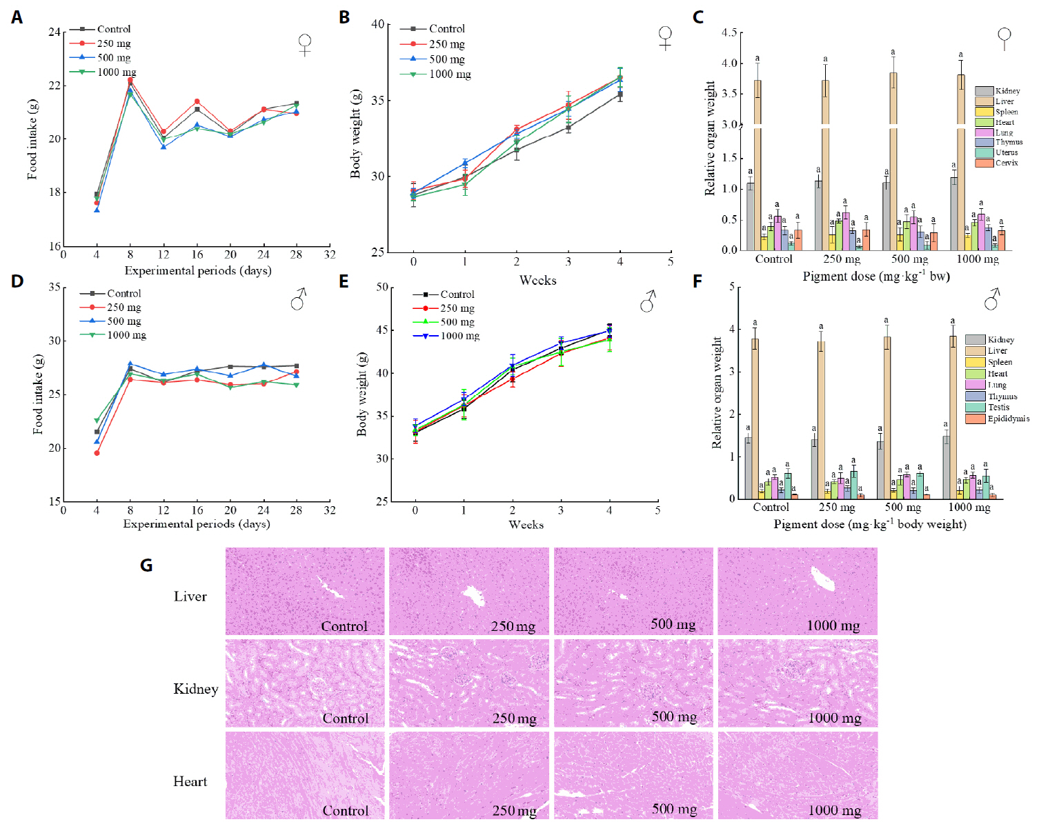
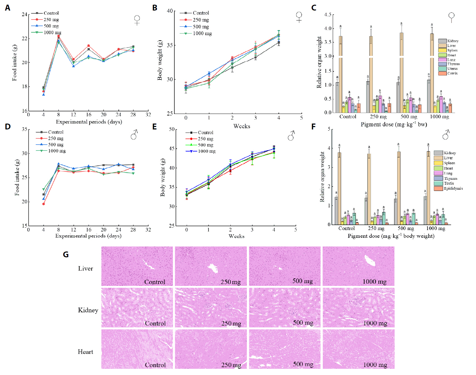
Data are expressed as Means ± SD (n = 5). No significant difference was found between groups (one-way ANOVA, P > 0.05). AKP, alkaline phosphatase; ALT, alanine aminotransferase; AST, aspartate aminotransferase; CRE, creatinine; GGT, gamma-glutamyl transferase; Hb, hemoglobin; LDH, lactate dehydrogenase; MCH, mean cell corpuscular hemoglobin concentration; MCV, mean corpuscular volume; PCV, packed cell volume; PLT, platelet; RBC, red blood cells; TC, cholesterol; WBC, white blood cells
| Number | Group | Treatment |
|---|---|---|
| 1 | Blank control group (NC) | Normal diet + normal saline |
| 2 | High-fat model control group (HC) | High-fat diet + normal saline |
| 3 | Low-dose group (BP-50) | High-fat diet + 50 mg/kg/d BP |
| 4 | Medium-dose group (BP-100) | High-fat diet + 100 mg/kg/d BP |
| 5 | High-dose group (BP-200) | High-fat diet + 200 mg/kg/d BP |
| Parameters | Daily dose (28 Days) | |||||||
|---|---|---|---|---|---|---|---|---|
| Control | Group Ⅰ (250 mg/kg bw) | Group Ⅱ (500 mg/kg bw) | Group Ⅲ (500 mg/kg bw) | |||||
| Male | Female | Male | Female | Male | Female | Male | Female | |
| Hb (g/L) | 142.12 ± 12.73a | 142.45 ± 15.56a | 140.56 ± 14.85a | 142.43 ± 11.88a | 143.27 ± 18.21a | 140.53 ± 19.19a | 141.51 ± 14.95a | 141.94 ± 16.97a |
| RBC (1012/L) | 8.68 ± 1.10a | 8.63 ± 1.25a | 8.63 ± 1.52a | 8.46 ± 1.67a | 8.69 ± 1.27a | 8.40 ± 1.56a | 8.93 ± 1.67a | 8.76 ± 1.21a |
| WBC (109/L) | 3.31 ± 0.23a | 3.40 ± 0.16a | 3.67 ± 0.29a | 3.55 ± 0.46a | 3.34 ± 0.17a | 3.56 ± 0.25a | 3.32 ± 0.29a | 3.47 ± 0.23a |
| PCV (%) | 49.85 ± 2.19a | 49.65 ± 2.02a | 49.55 ± 2.86a | 49.35 ± 2.19a | 49.95 ± 3.05a | 49.70 ± 2.83a | 49.25 ± 3.14a | 49.00 ± 2.13a |
| MCV (fL) | 57.45 ± 1.91a | 57.40 ± 0.71a | 57.65 ± 2.19a | 57.65 ± 2.05a | 57.25 ± 2.32a | 57.39 ± 2.16a | 57.77 ± 1.09a | 57.23 ± 1.77a |
| MCH (pg) | 16.02 ± 0.84a | 16.15 ± 1.48a | 16.11 ± 0.18a | 16.14 ± 0.50a | 16.19 ± 0.74a | 16.09 ± 1.41a | 16.06 ± 0.81a | 15.90 ± 0.57a |
| PLT (109/L) | 556.56 ± 68.49a | 553.55 ± 64.35a | 554.59 ± 71.22a | 554.00 ± 65.46a | 555.54 ± 65.76a | 556.13 ± 69.60a | 557.02 ± 70.31a | 559.03 ± 74.95a |
| AKP (U/L) | 123.87 ± 3.80a | 121.95 ± 2.98a | 124.03 ± 2.76a | 121.89 ± 3.64a | 123.91 ± 2.85a | 121.80 ± 2.13a | 123.84 ± 3.79a | 121.88 ± 2.84a |
| AST (U/L) | 143.89 ± 4.09a | 145.72 ± 3.84a | 142.86 ± 3.61a | 144.77 ± 3.96a | 143.82 ± 3.41a | 145.18 ± 4.23a | 143.92 ± 3.06a | 145.66 ± 3.50a |
| ALT (U/L) | 18.38 ± 1.47a | 20.33 ± 2.39a | 18.42 ± 2.33a | 20.36 ± 2.43a | 18.39 ± 2.28a | 20.35 ± 1.37a | 18.37 ± 1.42a | 20.35 ± 2.32a |
| LDH (U/L) | 967.89 ± 20.74a | 972.72 ± 19.99a | 969.24 ± 21.43a | 965.96 ± 20.12a | 980.48 ± 25.79a | 968.65 ± 23.08a | 967.17 ± 21.37a | 976.52 ± 24.01a |
| GGT (U/L) | 4.28 ± 2.16a | 4.31 ± 3.09a | 4.10 ± 2.83a | 4.44 ± 2.85a | 4.51 ± 1.98a | 4.37 ± 2.38a | 4.42 ± 2.12a | 4.59 ± 2.77a |
| CRE (mg/dL) | 14.67 ± 1.23a | 15.03 ± 0.88a | 15.83 ± 1.09a | 15.72 ± 1.38a | 16.42 ± 1.41a | 15.62 ± 0.74a | 14.34 ± 1.17a | 16.10 ± 1.23a |
| Urea (mg/dL) | 11.58 ± 0.83a | 9.64 ± 1.23a | 11.03 ± 0.75a | 10.20 ± 1.04a | 11.77 ± 0.82a | 10.48 ± 0.31a | 12.23 ± 0.64a | 9.92 ± 0.81a |
| TC (mg/dL) | 2.88 ± 0.27a | 2.44 ± 0.48a | 2.66 ± 0.65a | 2.51 ± 1.09a | 2.74 ± 0.38a | 2.55 ± 0.09a | 2.72 ± 0.53a | 2.48 ± 0.73a |
n = 10 male rats per group. BP, blue pigment
Data are expressed as Means ± SD (n = 5). No significant difference was found between groups (one-way ANOVA,